pam8006a应用电路图

这个电路是什么意思,那位师长帮我参考一下
图片尺寸640x519
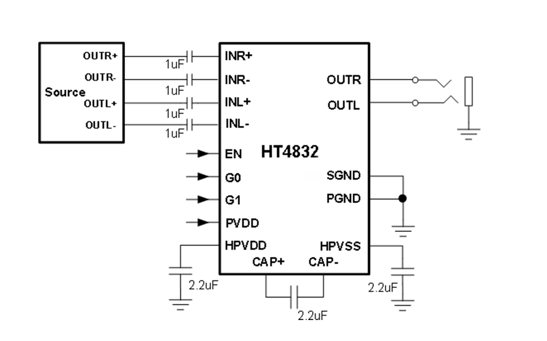
美台pam8908 典型应用图亿胜盈科ht4832也能在2.5v-5.
图片尺寸1120x700
典型应用电路图a应用领域:小家电辅助电源,智能家居,替代线性,rcc电源
图片尺寸640x297
典型应用电路图b典型应用电路图a应用领域:小家电辅助电源,智能家居
图片尺寸640x276
应用电路lm4871csc8002电压功率放大器|2017-08-22双频900/1800mhz
图片尺寸658x381
典型应用电路图
图片尺寸624x363
制作从功放8002a开始
图片尺寸641x577
矽源特pam8403典型应用电路图:矽源特pam8403脚位图:矽源特pam8403脚
图片尺寸600x450
pam调制
图片尺寸944x515
8002b电路.jpg
图片尺寸949x577
极限参数典型应用电路图b典型应用电路图a应用领域:小家电辅助电源
图片尺寸640x212
求一个5v电源功放电路
图片尺寸722x450
夏普800收录机的维修手册和电路图免费下载
图片尺寸1446x925
基于nfc的无线通信系统电路设计 - 应用电子电路 - 电子发烧友网
图片尺寸700x571
电子电路图,pam2862应用|2012-07-31pam2862应用电路电路功率驱动可以
图片尺寸1706x1327
5v低失真和低噪声开机pop声抑制功能关机电流小于1ua过热保护功能应用
图片尺寸426x286
com 宽447x222高(1)电流表应______ (选填"串联"或"并联")在被测电路
图片尺寸500x348
2sd315a应用实例驱动模块应用电路
图片尺寸424x238
数字电路-与或非门应用
图片尺寸690x426
p8302a应用电路手机充电器中的应用
图片尺寸718x391