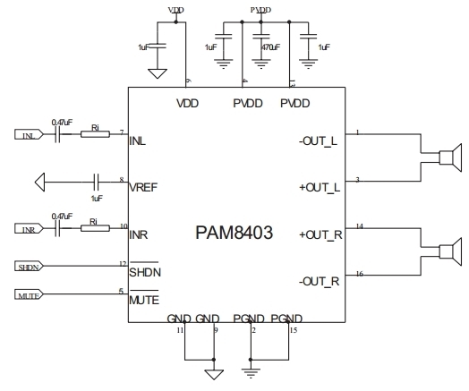
pam8403原理图

电路图 电源保护电路图 ->低功耗可调稳压电源电路图 电路工作原理
图片尺寸806x900
mp3完整电路图
图片尺寸3012x1711
pam8403/cs8403小功率3w双声道d类音频功放【耳机】电路图
图片尺寸690x480
rt8458芯片设计的led驱动电路
图片尺寸934x467
展开全部 答案: pam8403是个立体声d类(数字)音频功放ic!
图片尺寸758x420
驻极体话筒接入电路
图片尺寸718x374
选用pam8403型d类芯片作为音频放大器,该音频放大器具有低emi调制方式
图片尺寸500x319
一mp3电路图示例
图片尺寸2200x1699
相关主题 你可能喜欢 功放电路图 数字功放芯片 模块电路 pam8403
图片尺寸1632x2705
pam8403/cs8403(3w立体声d类功放ic)
图片尺寸720x450
> mp3原理图
图片尺寸1462x1049
pam8403功放调试总结
图片尺寸1329x678
供应pam8403/mix3001/xpt8403/cct6803
图片尺寸479x413
蓝牙50音频接收模块无线音频改装板立体声无损高保真
图片尺寸785x536
基于vs1003的mp3电路原理图
图片尺寸3565x2355
谁有pam8403电路图?
图片尺寸524x437
一个mp3电路图 - 原理图 - 52rd研发论坛
图片尺寸1440x1176
pam8403/cs8403小功率3w双声道d类音频功放【耳机】电路图
图片尺寸673x506
8脚ic型号涂了,求型号,或者高压包的驱动方式,大神请教
图片尺寸1507x863
用的功放是cs8203s或pam8403.请问怎样解决?
图片尺寸909x641