play的思维导图英语

课英国博赞思维导图管理师认证班》谷月第4幅 教案设计《you can play
图片尺寸3248x2440
与创意(四) 写美篇 写在前面的话 第一周,小读者们读了《can you play
图片尺寸4032x2639
五上m6u1思维导图板书设计|复述课文超简单 you can play football
图片尺寸1544x1280
人教版新目标七年级下册unit1 can you play the guitar知识点思维导
图片尺寸893x941
1 a play思维导图
图片尺寸622x300
初中英语unit-1-can-you-play-the-guitar主题单元教学设计以及思维导
图片尺寸893x430
思维导图记忆秒记
图片尺寸1080x1439
思维导图记忆秒记
图片尺寸1080x1439
六年级下册第四单元思维导图
图片尺寸1280x1706
与创意(四) 写美篇 写在前面的话 第一周,小读者们读了《can you play
图片尺寸3958x2802
unit3canyouplaytheguitar复习课件17张
图片尺寸720x540
【英语五年级】四单元思维导图97
图片尺寸1915x2560
英语思维导图《my school》"我的学校"
图片尺寸1920x1352
at home|思维导图 冀教版小学英语四年级上册第二单元
图片尺寸1920x1440
如何在英语教学各环节运用思维导图?_the_english_mainly
图片尺寸1080x485
happy english〕思维导图"robin"
图片尺寸2868x2060
hitman3 - playstation 菜单思维导图
图片尺寸2326x1660
让思维看得见卓达学校小学部英语大单元思维导图设计赛
图片尺寸1080x745
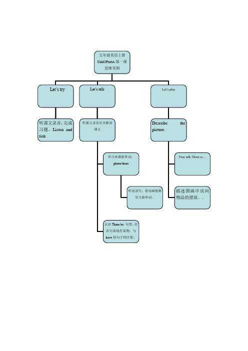
五年级英语上册 unit5parta 第一课 思维导图 lets talk lets play
图片尺寸496x702
思维导图记忆秒记
图片尺寸1080x1439