plc流程图设计法

plc流程图
图片尺寸815x1105
plc流程图
图片尺寸738x1156
plc自动送料流程图
图片尺寸553x1037
plc控制流程图
图片尺寸860x1216
2 各个模块的梯形图设计 当软件总体流程图设计完成后,就需要对各
图片尺寸802x877
plc控制电梯的流程图
图片尺寸705x1083
根据工作功能图表或状态流程图等设计出梯形图即编程.
图片尺寸513x778
plc控制流程图
图片尺寸920x1303
电动机低电压自启动控制流程图
图片尺寸640x719
自动售货机plc课程设计
图片尺寸860x1216
6, 自动操作程序 图7是机械手自动操作流程图(或称功能图),图8
图片尺寸1160x2012
plc控制流程图
图片尺寸920x1302
plc控制系统的设计与应用 电气控制与plc plc控制系统设计步骤流程图
图片尺寸1080x810
plc程序流程图一般怎么写
图片尺寸1045x761
基于plc十字路口交通灯智能系统设计流程图
图片尺寸1711x2420
plc设计的机械手搬运功能流程图.jpg
图片尺寸409x687
plc程序流程图—updated
图片尺寸630x1126
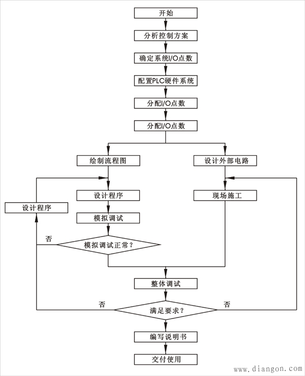
plc控制系统设计步骤
图片尺寸600x739
图五 系统程序流程图
图片尺寸336x327
plc在钢板打号机系统中的应用
图片尺寸1016x1076