plc电源模块原理图

plc控制的变频/工频自动切换电路详解
图片尺寸1280x941
(共2页,当前第1页) 你可能喜欢 分压电路 led电路图 plc5 电脑电源
图片尺寸2729x1878
西门子s120驱动器入门教程(2)——电源模块
图片尺寸709x825
电源模块电路原理图
图片尺寸1676x981
西门子s120驱动器入门教程(2)——电源模块
图片尺寸840x883
plc控制电机正反转原理图
图片尺寸610x611
plc使用范围比较广泛,而plc电源部分容易出问题,下边对fx1s系列plc
图片尺寸2339x1653
plc控制原理图a1pdf
图片尺寸920x650
它包括电源,输入输出模块,cpu模块,通讯接口,控制程序等组成部分,可以
图片尺寸640x533
电源模块电路图50种常用经典电路图
图片尺寸707x501
cn208508798u_电源模块控制电路及电源模块有效
图片尺寸1628x1036
变压器电源模块原理图
图片尺寸800x566
图3-8 开关量输出接口(a)继电器输出 (b)晶体管输出 (c)晶闸管输出plc
图片尺寸1104x1429
施耐德plc(tm218)电源板电路图
图片尺寸695x591
2landzo_电源模块v2.1原理图
图片尺寸3565x2354
西门子611u电源模块x131 | 找知识-找plc
图片尺寸990x411
一种宽输入范围电源模块的辅助供电电路
图片尺寸1782x696
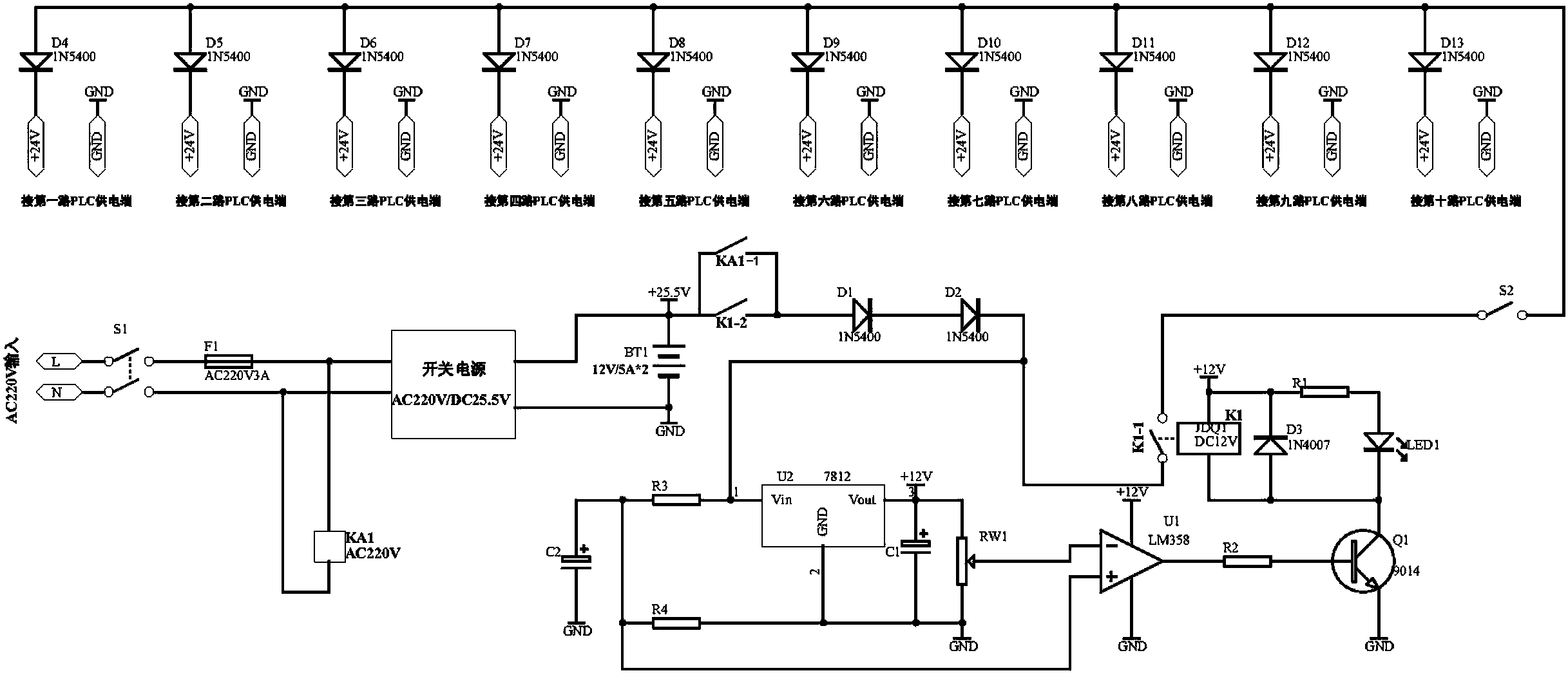
一种多路plc低压不间断供电电源
图片尺寸2434x1045
69 开源plc 69 版主开源项目 40v/4a数控电源 ,原理图模块化全
图片尺寸970x561
plc学习二fx2n软元件
图片尺寸1456x498