pn76457g电路图

lgl1715s液晶电脑显示器开关电源电路
图片尺寸1702x1102
inter r-14i vga型单色显示器的电源电路图
图片尺寸1756x1213
请教下大神,这个功放电路有什么问题?
图片尺寸632x536
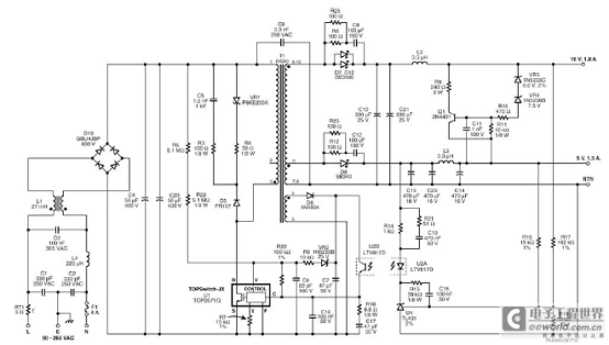
开关电源电路原理(附原理图)_电脑维修_wjdiy_网际电脑1
图片尺寸918x508
安泰克 vp450p 风扇转下即停求助.
图片尺寸1221x669
ta7642 bc548b收音机
图片尺寸1800x1350
薄型36.3w lcd监视器电源电路图图5.薄型36.
图片尺寸554x314
6sn7 5687 5ar4胆机电路图.jpg
图片尺寸603x514
1.1 电路原理图
图片尺寸873x923
电子管斯巴克765a(spar-功放电路图-电子产品世界
图片尺寸1697x1013
电子管串叠取样放大串联型大功率稳压电源(前后级通用)
图片尺寸518x284
单位的2*275w电子管扩大机坏了,今天要去修理
图片尺寸3072x2304
七晶体管一波段收音机-熊猫牌b735型收音机-其他光电实用电路图-电子
图片尺寸2168x1011
新12au76p14推挽胆图帮忙分析下
图片尺寸3059x2037
求个fu7的推挽电路
图片尺寸555x613
求天坛714a收音机电路图 谢谢!
图片尺寸1284x647
ld7575做70w反激恒流输出变压器叫的厉害
图片尺寸1103x584
fu-7电路图3.jpg
图片尺寸700x298
版主和高手们发一个6sn7和fu7的推挽电路图
图片尺寸640x397
tcl-hid432/522型背投彩电电源电路原理
图片尺寸796x1330