prisma报告流程图

p data-id="szwvjnpbv6if">prisma声明为系统综述和meta分析优先报告
图片尺寸727x863
prisma 流程图纳入研究的质量评估纳入本综述的文章中,超过一半的
图片尺寸778x856
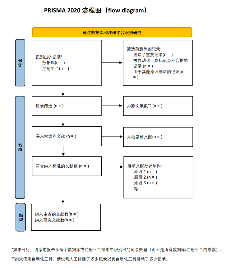
识别,筛选和纳入研究的过程见prisma流程图(图1).
图片尺寸999x583
prisma流程图
图片尺寸696x766
华西期刊社
图片尺寸2756x1823
【科研荐读】系统综述和荟萃分析优先报告的条目:prisma声明
图片尺寸542x420
图说meta十五:系统评价prisma报告标准简介
图片尺寸447x442
文献筛选流程 |《系统评价与meta分析论文撰写规范prisma解读》新书
图片尺寸710x699
英国皇家布莱克本医院panayiotis kyzas:医疗单位手术体量
图片尺寸906x842
prisma 系统搜索流程图
图片尺寸1300x1491
文献筛选流程图(参考prisma)
图片尺寸544x577
关于prisma流程图问题留存待解
图片尺寸1145x576
你听说过医疗小丑吗?bmj证实:医疗小丑有助于儿科患者改善健康
图片尺寸1080x1085
图2. prisma流程图图3.
图片尺寸1080x982
meta分析流程图及prisma官网文件下载
图片尺寸1660x1038
prisma 2020 新系统评价流程图,仅包括数据库和注册库的搜索fig 2.
图片尺寸580x665
文献筛选流程 |《系统评价与meta分析论文撰写规范prisma解读》新书
图片尺寸757x609
家庭肠内营养在食管癌患者中有效性和安全性的meta分
图片尺寸608x535
jnis中文版|段传志教授导读:血流导向装置治疗未破裂
图片尺寸897x727
小软件大用处!3分钟教你做出顶刊《柳叶刀》figure1 流程图
图片尺寸1080x1217