ps如何绘制线路图

用ps怎么在地图上画路线图-3d溜溜设计问答
图片尺寸600x400
ps画分析线问题
图片尺寸401x291
这样的分析线在ps里面怎么画啊?求大神指教啊…………跪求了
图片尺寸600x368
cad画通信线路图教程
图片尺寸543x345
请问怎样用ps在图片中画引线(就是一条直线或者折线,然后末端有一个小
图片尺寸929x738
ps224电源管理芯片触发启动pc电源的工作原理及关键点电压数据
图片尺寸640x439
ps用钢笔画出来的路径是灰色的要怎么变回黑色
图片尺寸1044x673
导出了pdf文件到了ps里.
图片尺寸1080x1080
ps教程绘制流程图
图片尺寸888x704
如何用ps画地图边界线
图片尺寸500x375
本人小白,次ld7575ps外围电路总感觉画的不对,请大师指点.
图片尺寸2400x3200
我用ps做图什么只出来两条垂直线?
图片尺寸328x450
ps常用箭头
图片尺寸708x506
ps怎么画虚线ps虚线绘制方法
图片尺寸458x323
ps怎么在图片中画线条颜色渐变色-3d溜溜设计问答
图片尺寸1600x832
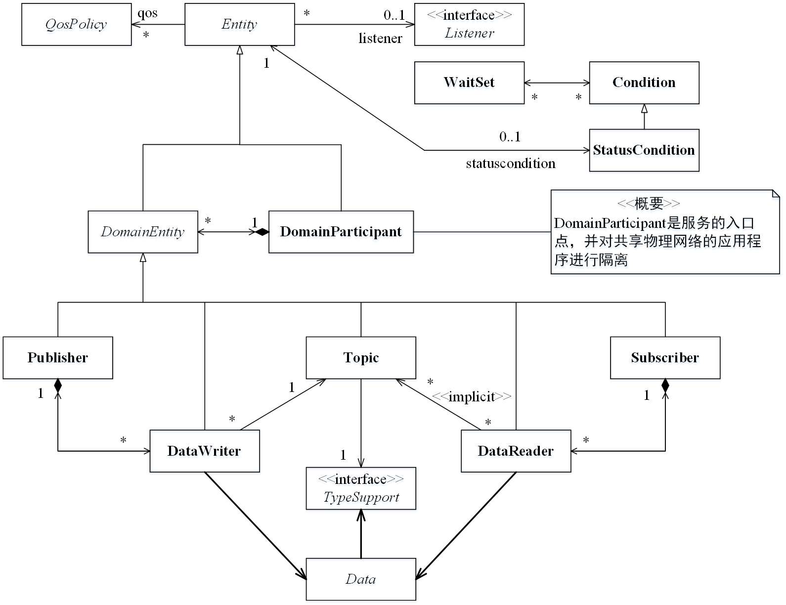
图 2 2 dcps概念模型
图片尺寸1590x1224
ps怎么画横线 ps画横线步骤
图片尺寸700x400
ps怎么画出如图箭头所指这样的线条
图片尺寸794x471
ps怎么画曲线
图片尺寸500x265
ps怎么把两张一样规划图的重合起来?(不是图片)
图片尺寸600x391