pt4110pwm调光电路图

这个pwm调光电路有没有什么问题的
图片尺寸454x192
cn203193972u_一种高效率pwm调光led驱动电路有效
图片尺寸1000x544
xlsemi升压恒流led产品pwm调光方案简介
图片尺寸900x541
名家讲解最新led调光技术方案
图片尺寸364x286
se8326 四段调光_pwm调光方案
图片尺寸600x408
ltm8042 驱动5个白光led(500ma)带pwm调光的升降压模式应用电路图
图片尺寸504x310
pwm调光电路及led驱动电路制造技术
图片尺寸1000x415
图4.isl97684直接pwm调光应用电路图
图片尺寸481x331
led大功率pwm模拟调光升降压驱动芯片
图片尺寸901x559
调光模块方案:基于gp81012019-11-07标签:智能照明pwm信号46211pwm
图片尺寸613x617
pwm调光电路及led驱动电路的制作方法
图片尺寸1000x377
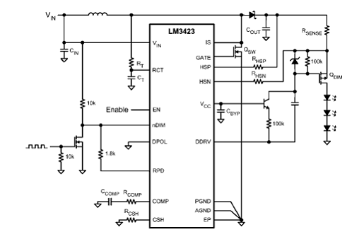
lm3423全特性应用电路图:带高速pwm调光,故障保护和输入断开开关图6.
图片尺寸515x328
ne555控制的led调光电路
图片尺寸385x237
pwm调节电路介绍及白光led模组的驱动控制电路设计
图片尺寸400x390
电路常用的调光方式就是在芯片2脚直接输入低频pwm以达到调光的目的
图片尺寸823x573
一种调光电路的控制方法技术,pwm控制mos管调光电路
图片尺寸1000x854
【原创】一种pwm调光接口电路-电源网
图片尺寸500x265
【问】tps61500 pwm调光
图片尺寸664x280
特性,应用及电路图 可编程10位pwm调光 个别相移和脉冲宽度 设备到
图片尺寸1200x418
pwm调光遇到的问题
图片尺寸893x588