pwm控制器原理图

基于lm555简单的pwm控制电路
图片尺寸619x360
12v电机速度pwm控制电路
图片尺寸920x586
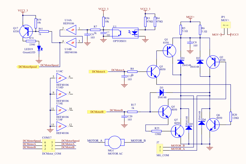
好像是全桥驱动,两输出端接电机2端,可以控制正反转,还可以可以pwm
图片尺寸1262x736
一种pwm开关稳压电源中控制电路的设计
图片尺寸1923x1308
pwm控制mos管,我这样接可以吗
图片尺寸1263x811
有刷直流电机pwm调速器电路设计
图片尺寸1003x560
电流模式pwm控制技术的工作原理电路图
图片尺寸600x310
频率pwm控制均可调模块原理图
图片尺寸800x566
微型直流电机pwm控制系统图
图片尺寸639x640
基于单片机at89s52的直流电机pwm调速控制系统doc
图片尺寸860x1216
pwm控制的基本原理
图片尺寸640x341
无刷电机控制器电路图16f72电路图
图片尺寸3522x2490
pwm ——chbpwm)控制,具有电流滞环跟踪 pwm 控制的 pwm 变压变频器
图片尺寸692x386
sg3525 pwm 控制占空比输出
图片尺寸570x515
本实用新型公开了一种pwm信号发生电路,包括电压判断模块,pwm控制模块
图片尺寸1790x1215
基于fpga的直流电机pwm控制
图片尺寸863x576
脉宽调制(pwm)直流电动机控制器
图片尺寸640x540
55kw直流电机pwm调速系统电路图
图片尺寸3565x2520
新第十八讲_计算法pwm控制技术1ppt
图片尺寸1080x810
直流电机pwm控制调速系统设计
图片尺寸560x209