s8050放大电路图

音响电路原理-晶体管放大电路2
图片尺寸640x362
面包机的电路分析与维修(一)_机器_控制_继电器
图片尺寸3364x1792
三极管放大电路图 谁能将此图改进使放大电流更大
图片尺寸475x400
实用的小功率音频放大电路
图片尺寸640x494
0721-2-2
图片尺寸508x471
上篇文章总结了简单的推挽式功率放大电路,但是因为其交越失真的存在
图片尺寸589x434
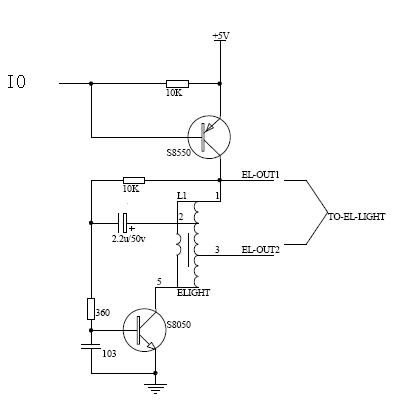
闪灯电路图
图片尺寸423x476
求大神帮忙,音频放大电路,20分送上
图片尺寸740x457
to-92封装高电平用于推挽配置doe类放大器集电极-基极电压(vcb)为30v
图片尺寸350x498
三,电路连接
图片尺寸572x508
当在基极端施加电压时,放大是一种简单的方式,晶体管吸收小电流,然后
图片尺寸640x558
to-92封装高电平用于推挽配置doe类放大器集电极-基极电压(vcb)为30v
图片尺寸404x277
各位电子大侠,帮我看看这个电路有哪些可以改进的?
图片尺寸450x183
这个三极管放大电路的问题在哪里?为什么不出声?
图片尺寸783x477
三极管电机驱动电路及bts7960驱动芯片电路设计及pcb设计重点
图片尺寸659x540
s8050三极管做开关应用时基极和集电极电阻如何设置
图片尺寸320x206
音频放大电路1.jpg
图片尺寸512x384
1 串口电平转换电路方案说明_bps_二极管_波形
图片尺寸823x506
请高手来 解释一下 报警器的工作原理 谢谢~!
图片尺寸593x490
电感升压不成功望高手指点
图片尺寸394x405