s9013放大电路

这样组成的9013放大电路放大倍数是多少?
图片尺寸734x641
谁能给提供一个9013音频放大的应用的电路?
图片尺寸375x483
s9013三极管放大 十倍不失真的电路图,在线等
图片尺寸476x269
9013放大电路
图片尺寸345x224
在这个电路中9013三极管起什么作用?
图片尺寸619x622
三极管音频放大电路
图片尺寸840x350
三极管放大电路问题
图片尺寸3264x2448
我用三极管9013搭建的交流放大电路,为什么输出只有半周信号(只有正半
图片尺寸369x259
三极管用法 9013型的中间是不是基极?
图片尺寸451x328
利用9013三极管一级放大 怎么让au尽量大且不失真 最好给个电路图 和
图片尺寸640x511
高士av9093放大器主声道功放电路
图片尺寸2480x1280
s9013电路图
图片尺寸610x364
三极管s9013一般用在哪些电路中?
图片尺寸584x335
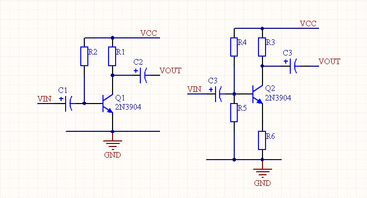
三极管基本放大电路
图片尺寸727x392
s9013三极管封装及参数介绍浅析s9013三极管电路应用
图片尺寸543x423
求单三极管放大电路
图片尺寸509x564
怎么正确区分9013系列三极管 详解9013开关电路图
图片尺寸510x321
我在做一个项目,需要一路报警,其电路如下图(图中d11实际配置的是9013
图片尺寸607x237
三极管音频放大电路
图片尺寸380x252
电子/电路 protel99se电路设计_5(新版)ppt jj 举例:pcb图1—单管放大
图片尺寸1080x810