se2参数

se2性能参数评测
图片尺寸720x961
苹果刚推出的iphone se2怎么样?有网友吐槽:换了芯片的iphone8
图片尺寸640x902
iphonese2配置怎么样是否值得购买
图片尺寸720x1547
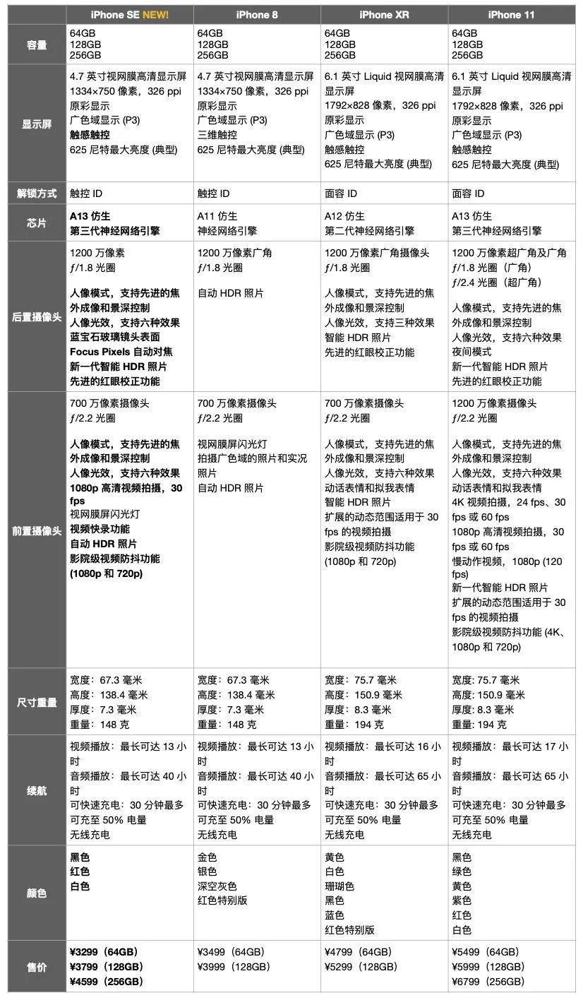
iphonese2终发布一文写尽参数区别
图片尺寸680x391
iphone se2配置参数(iphonese2配置参数详情)-第2张图片
图片尺寸1654x2126
魅族18和苹果se2相比较,购买哪款好?
图片尺寸640x993
iphone se2怎样买最划算?优惠400和返3299谁更香
图片尺寸700x1118
iphonese3和iphonese2相比较该如何选
图片尺寸660x1137
apple watch s8,s7,se2,se全面对比
图片尺寸960x1280
苹果se2什么时候上市苹果iphonese2正式发布售价3299元起
图片尺寸640x673
苹果iphone se2 性价比探底
图片尺寸640x423
iphonese3与iphonese2手机全面对比有什么区别
图片尺寸640x513
iphone se2对比iphone xr,哪款才是苹果真香机
图片尺寸599x529
iphone se2下周就来!但比起这些安卓新机仍不够香?
图片尺寸682x768
01iphone se2发布
图片尺寸826x1416
苹果为什么现在发布iphone se2?你会考虑入手吗?
图片尺寸640x312
苹果se配置参数表苹果se2参数详细配置iphonese2屏幕大小尺寸多少苹果
图片尺寸615x487
iphone se2参数
图片尺寸734x495
iphone xr和iphone se2哪个更适合当备用机?
图片尺寸650x476
2021购买苹果se2适宜吗
图片尺寸799x504