sg3525内部结构图

图4-5 sg3525内部结构图
图片尺寸495x323
sg3525内部电路框图
图片尺寸1974x1494
内部结构图
图片尺寸1080x1080
sg3525内部结构原理图
图片尺寸922x697
sg3525的内部结构示意图
图片尺寸604x369
sg3525内部电路框图
图片尺寸542x360
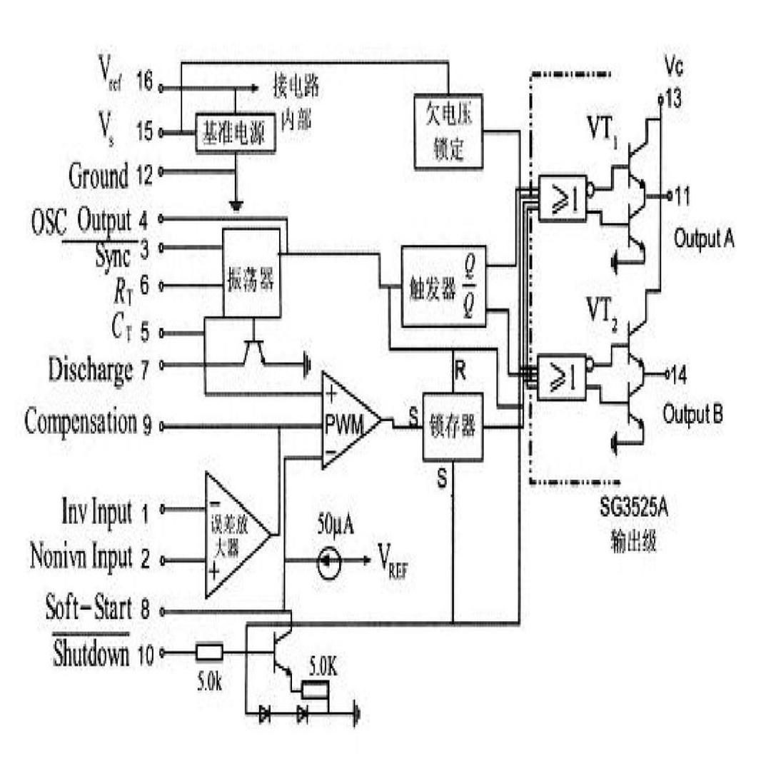
sg3525a内部框图及引脚功能电路图
图片尺寸477x352
采用sg3525的逆变器制作过程及问答详解
图片尺寸729x484
电池测试 知识库 具体的内部结构如图1.2所示.
图片尺寸489x581
内部结构图
图片尺寸220x129
sg3525引脚功能及内部结构图
图片尺寸530x345
易制的正弦波逆变器(用sg3525)
图片尺寸729x484
图 4 sg3525 引脚和内部结构图
图片尺寸882x699
sg3525的内部结构图和封装图
图片尺寸470x205
采用sg3525的直流电机驱动电路图
图片尺寸675x463
图2 sg3525芯片的结构图
图片尺寸337x266
sg3525组成的正负50v输出
图片尺寸805x590
sg3525控制pwm芯片
图片尺寸927x591
sg3525结构框图
图片尺寸829x654
一文看懂电源芯片内部结构!
图片尺寸640x343