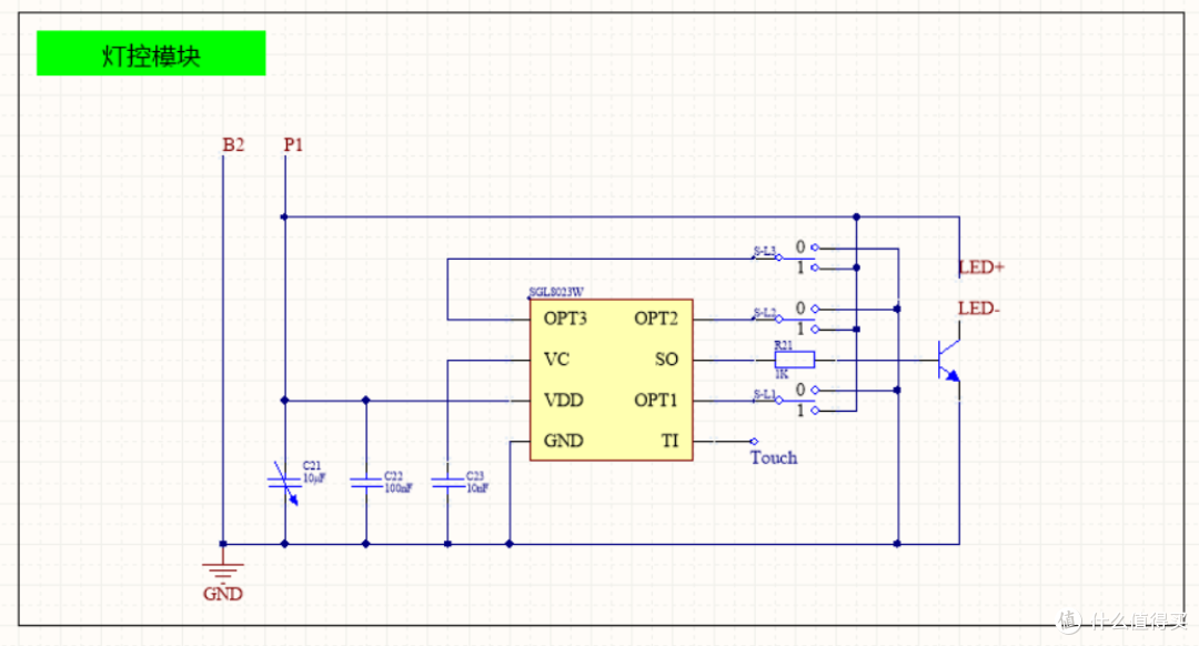
sgl8023w实用电路图

sgl8023w,调光触控触摸芯片ic,aps8023w
图片尺寸826x519
sgl8023 没有明显频闪情况
图片尺寸1034x557
sgl8022w 电路图16:充电板我有好几种:黄师傅4057板,德赛座充板,三星
图片尺寸726x585
用sgl8022w做了一片触摸调光小夜灯灯板遇到个奇葩问题
图片尺寸993x499
用sgl8022w做了一片触摸调光小夜灯灯板遇到个奇葩问题
图片尺寸938x673
pt8023w电容式触摸控制芯片卓越性能打造智能照明新境界
图片尺寸2196x1815
手电筒补光灯台灯露营灯按键调光电路控制芯片单片机100%-50%-10%三档
图片尺寸564x350
sgl8022w 电路图16:充电板我有好几种:黄师傅4057板,德赛座充板,三星
图片尺寸521x175
sgl8022ws单通道直流led调光触摸芯片的数据手册免费下载-电子电路图
图片尺寸567x306
继电器驱动芯片 8023s/8023d
图片尺寸1039x436
四,sgl8022s-触控开关芯片:提供on/off触控开关功能.
图片尺寸533x221
希格玛推出单键led触控调光芯片 - 新品推荐 - 行业资讯==www.ic37.
图片尺寸507x257
直流led灯控制触摸 直流led灯控制触摸芯片sgl8022也是一款国产芯片
图片尺寸538x273
实用电路,btl功率放大器电路图介绍
图片尺寸530x264
非隔离降压芯片bp2822实用恒流电路图及输出电压
图片尺寸750x397
实用电子小制作电路图39例强烈推荐
图片尺寸456x326
电子元器件 集成电路/ic 【强势供应】sgl8022s两触摸通道两逻辑控制
图片尺寸1000x1428
开关电源实用电路图
图片尺寸660x382
sgl8022k datasheet preview
图片尺寸1240x1754
请大家推荐个效率高的升压方案(dc24v升到dc36v,电流5a)
图片尺寸1062x706