sirt6

sirt6 opposes glycochenodeoxycholate-induced apoptosis of
图片尺寸685x943
nature最新研究sirt6或可帮助人类寿命达120岁
图片尺寸650x518
sirt6 opposes glycochenodeoxycholate-induced apoptosis of
图片尺寸685x992
nucleic acids res | 同济大学毛志勇组揭示去乙酰化酶sirt6促dna损伤
图片尺寸1027x397
布朗大学发现sirt6基因可显著延长动物寿命
图片尺寸1080x854
脂饮食通过干预胰岛素信号通路改善sirt6缺陷小鼠代谢损伤与早衰表型
图片尺寸650x462
sirt6, a novel direct transcriptional target of foxo3a, mediates
图片尺寸613x824
【4周达】sirt6 activities in dna damage repair and premature
图片尺寸800x800
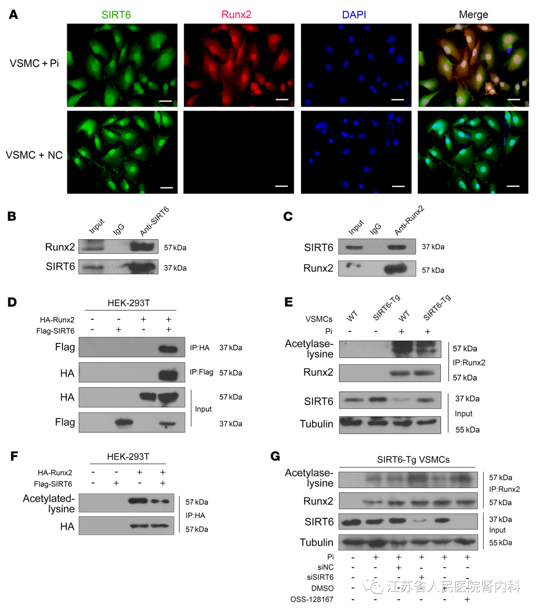
jci:sirt6在慢性肾病中通过runx2保护血管平滑肌细胞免受成骨转分化
图片尺寸1080x1224
生信文献sirt6通过介导pi3kakt信号通路促进弥漫性大b细胞淋巴瘤的
图片尺寸806x1034
生信文献sirt6通过介导pi3kakt信号通路促进弥漫性大b细胞淋巴瘤的
图片尺寸978x1207
sirt1是kxs蛋白互作网络的核心.6.
图片尺寸660x1077
nature最新研究sirt6或可帮助人类寿命达120岁
图片尺寸1080x687
复方河南中医大成都医学院揭示开心散调控sirt1fsp1通路抑制神经元铁
图片尺寸660x1227
复方河南中医大成都医学院揭示开心散调控sirt1fsp1通路抑制神经元铁
图片尺寸660x933
6线粒体ago2在糖尿病心肌病中保护作用的途径小结本研究发现sirt3-ago
图片尺寸1233x1600
丁香园论坛>实验动物与生化组胚>帖子详情>图3 sirt6过表达对心肌细胞
图片尺寸612x419
一,sirtuin2(sirt2)缺乏会加剧衰老引起的血管功能障碍和重构.
图片尺寸1014x469
小鼠模型肝sirt6缺乏促进肝肿瘤发生
图片尺寸667x369
1310_1516
图片尺寸1310x1516