sl1799应用电路图

8 application and implementation
图片尺寸861x593
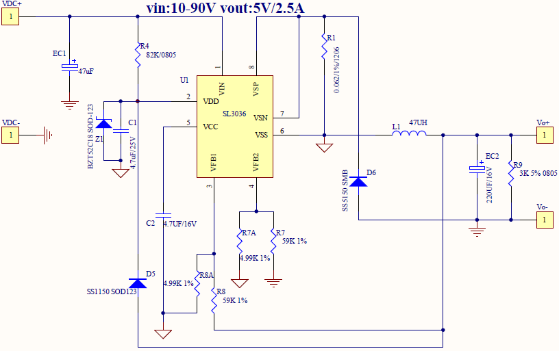
降压芯片sl3036耐压100v 电机驱动板应用48-85v降压12v 1a以内
图片尺寸816x513
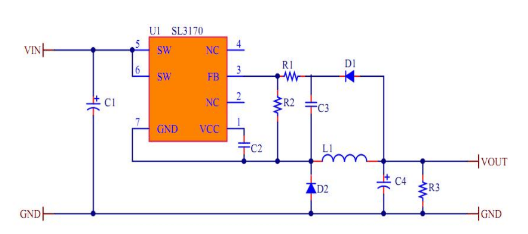
降压恒压sl3170dc15-150v 转12v/1a电动车控制器方案
图片尺寸886x338
sl3043降压恒压10a大电流宽电压芯片 80v转5v转12v_保护_输出_应用
图片尺寸971x652
dir9001pcm1794m51134p欢迎拍砖指正
图片尺寸890x667
led驱动电路图
图片尺寸695x473
典型应用电路图
图片尺寸787x1084
ups应急电源12v5a电源芯片 升压恒压大功率电源芯片 sl4010
图片尺寸1249x441
mp2315高频同步整流降压x芯片电路原理图_mp2315gj 应用电路-csdn博客
图片尺寸892x431
基于buck电路供电的led发光二极管驱动电路设计
图片尺寸522x369
pcm1794 dir9001 pcm2706做的dac,大侠们看看有什么改进意见
图片尺寸700x452
电动车控制器150v耐压芯片sl3170,输出12v,用于半桥驱动应用
图片尺寸1061x472
5w led驱动电源电路图-文章-技术应用-电源 - 畅学电子网
图片尺寸933x469
sl8411 8-100v输入 led汽车前大灯降压恒流芯片
图片尺寸1158x537
5100v电单车摩托车汽车led车灯专用恒流驱动icsl9003
图片尺寸1043x588
7a 25w功率适用芯片 sl9056c sl8100 sl2516d sl8443b sl8311adc48v
图片尺寸532x368
sl6125可p2p华润微pt420535v15a高调光比led驱动器
图片尺寸659x327
sl4057原厂锂电池充电管理ic_电流_电压_芯片
图片尺寸793x476
sl3062 输入6v-60v降12v 60v降5v 60v降3.3v/1.5a降压型电源芯片
图片尺寸640x642
tda2616功放电路图-应用电路-单电源功放电路
图片尺寸556x489