spring流程图

spring源码流程图
图片尺寸3989x3047
spring流程
图片尺寸1569x1008
笔记spring执行流程梳理一
图片尺寸1004x557
springboot启动流程
图片尺寸2572x1093
springsecurity授权
图片尺寸2666x1306
springmvc的工作流程及原理详解
图片尺寸1595x947
springboot自动装配的源码与流程图
图片尺寸1366x634
由于springboot的整个启动流程太长,还是先整个图吧.2. 源码阅读
图片尺寸2921x3284
三,springmvc的工作流程【附有超详细流程图】
图片尺寸1064x512
springboot应用程序启动流程分析
图片尺寸994x995
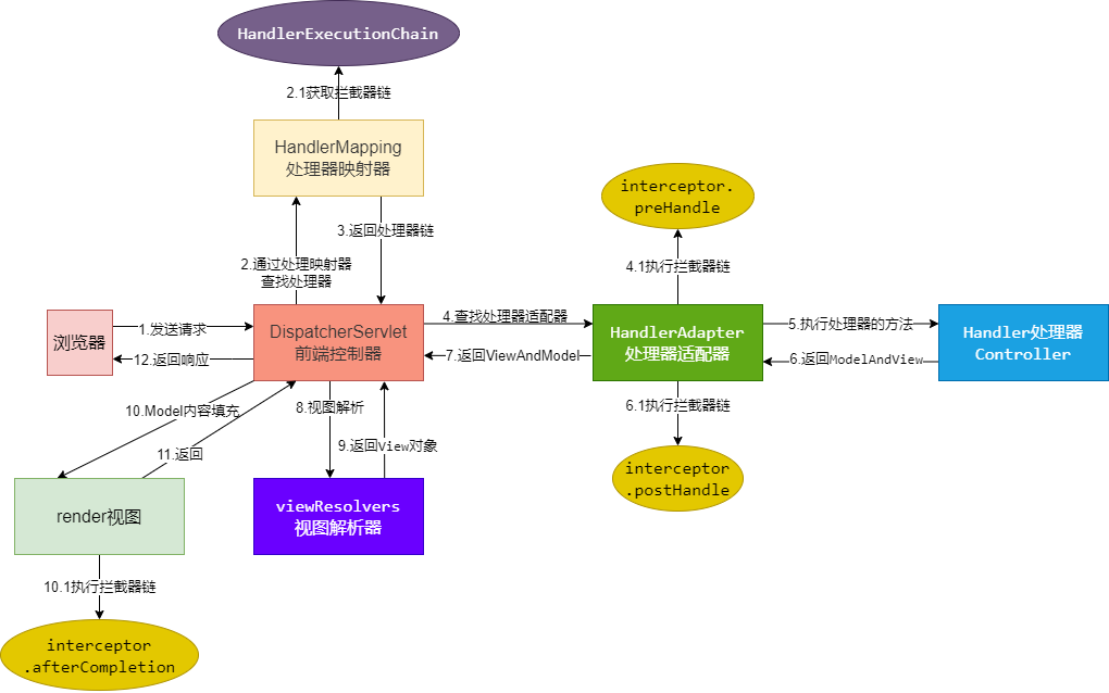
springmvc请求流程源码分析
图片尺寸1020x638
spring容器初始化的整个流程图如下https://muyinchen.gitbooks.
图片尺寸1210x1100
spring系列之springmvc工作流程
图片尺寸1264x751
springsecurity登陆认证流程详解
图片尺寸3952x3028
spring源码分析
图片尺寸6397x2564
springboot源码之旅四十五springmvc源码细节之异常处理一
图片尺寸2744x1258
java22spring框图
图片尺寸1413x725
spring生命周期流程图
图片尺寸890x513
springboot中的自动化配置和启动
图片尺寸2686x1776
springboot一个请求的处理全过程
图片尺寸2359x754