st188电路图

各路大神帮忙分析一下这个st188脉搏检测电路
图片尺寸1308x711
反射式红外光电传感器st188应用电路的效果图演示_基础硬件电路图讲解
图片尺寸1102x427
各路大神帮忙分析一下这个st188脉搏检测电路
图片尺寸1053x569
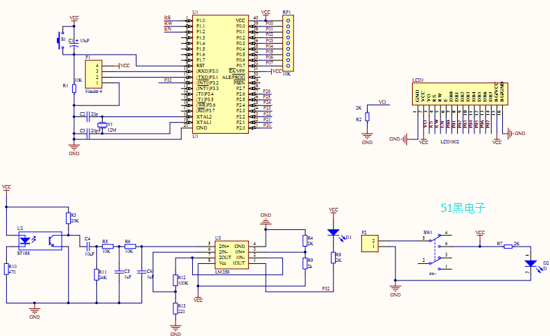
各路大神帮忙分析一下这个st188脉搏检测电路
图片尺寸1190x370
51单片机 st188光电传感器心率脉搏检测程序 电路图
图片尺寸793x485
protues中,下图这个st188是什么?代号?如果没有能用什么代替吗?
图片尺寸434x318
st188电路和材料
图片尺寸1195x493
基于51单片机st188心率脉搏检测程序与原理图分享
图片尺寸975x592
电路原理图如下:st188传感器引脚图:如果手指抖动或者不稳定会看到
图片尺寸1399x864
光电传感器st188原理图fig.
图片尺寸424x223
求大神分析下这个st188电路
图片尺寸1234x408
反射式红外光电传感器st188应用电路的效果图演示_基础硬件电路图讲解
图片尺寸1245x745
st188与单片机连接一定要接比较器吗?可以不接吗?
图片尺寸509x302
st188光电式传感器的应用
图片尺寸575x658
xg漫反射式光电开关 光电传感器 st188l4 直流式光耦
图片尺寸438x358
红外对管st188能驱动三极管不
图片尺寸450x319
5 本电路图已st188和lm567lm7805制作而成.
图片尺寸1084x611
我按下图做了一个电路,但是out(st188于黑白线上6毫米左右)的最高电压
图片尺寸1195x515
stlink仿真器的电路原理图免费下载
图片尺寸879x512
st188使用时还用在输出端加下拉电阻调节电压吗?
图片尺寸468x241