stc15w4k32s4原理图

stc15w4k32s4芯片引脚图片_nrf52840芯片硬件设计解析
图片尺寸720x515
内部
图片尺寸3401x2201
我在网上找到了stm32f103中文手册,单片机命名原理如下图所示
图片尺寸3368x2380
stc15w4k最小系统开发板3d元件显示 原理图 pcb工程分享
图片尺寸1113x691
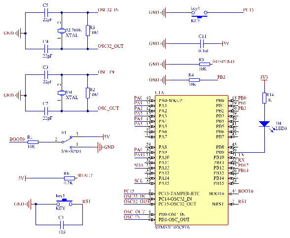
stm32的最小系统一般包括:复位电路,外部时钟电路,启动模式选择电路
图片尺寸590x572
adc——基于stc15w4k32s4
图片尺寸680x399
stm32f407vet6原理图
图片尺寸1397x807
系统原理图
图片尺寸959x678
stc15w4k32s4的电子时钟不显示程序和仿真在附件中新手小白求助
图片尺寸767x366
(完整版)基于单片机的多路数据采集系统毕业设计论文
图片尺寸496x339
stm32f103vct6原理图
图片尺寸1188x918
stm32系统电路
图片尺寸588x483
stm32最小系统原理图
图片尺寸956x669
基于stm32f407zgt6最小系统设计
图片尺寸1217x804
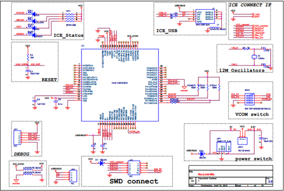
差补知识点1:nu-link-me 原理图分析:下图是从新塘官网down下来的nu
图片尺寸554x373
转stm32g071rb开发板原理图
图片尺寸1652x1170
stc最小系统板原理图(学生用)
图片尺寸1174x840
stc15w4k32s4单片机t0定时器输出时钟的详细资料和程序说明
图片尺寸774x515
stc15w单片机开发板的电路原理图免费下载
图片尺寸940x658
stc系列单片机如何调用它的第二引脚功能对于p1口p2口p3口p4口p5口都
图片尺寸608x611