stm32f103c8

stm32f103c8t6最小系统板带烧录串口功能
图片尺寸1670x1044
全新stm32f103c8t6开发板stm32f1学习板核心板评估板含例程主芯片
图片尺寸2000x2000
2.主控板——stm32f103c8t6
图片尺寸299x323
stm32f103c8t6封装lqfp4832位mcuarm单片机芯片微控制器
图片尺寸800x800
全新stm32f103c8t6开发板stm32f1学习板核心板评估板含例程主芯片
图片尺寸2000x2000
stm32f103c8t6最小系统开发板
图片尺寸1000x1000
stm32f103c8t6单片机简介
图片尺寸3368x2380
* stm32f103c8t6 lqfp48
图片尺寸378x378
stm32f103c8t6 rct6 ret6 cbt6微控制器32位单片机mcu芯片lqfp64 stm
图片尺寸350x350
stm32f103c8t6-csdn博客
图片尺寸1295x848
stm32f103c8t6板 stm32开发板 51开发板 esp网络完整土豪版 蓝色
图片尺寸600x556
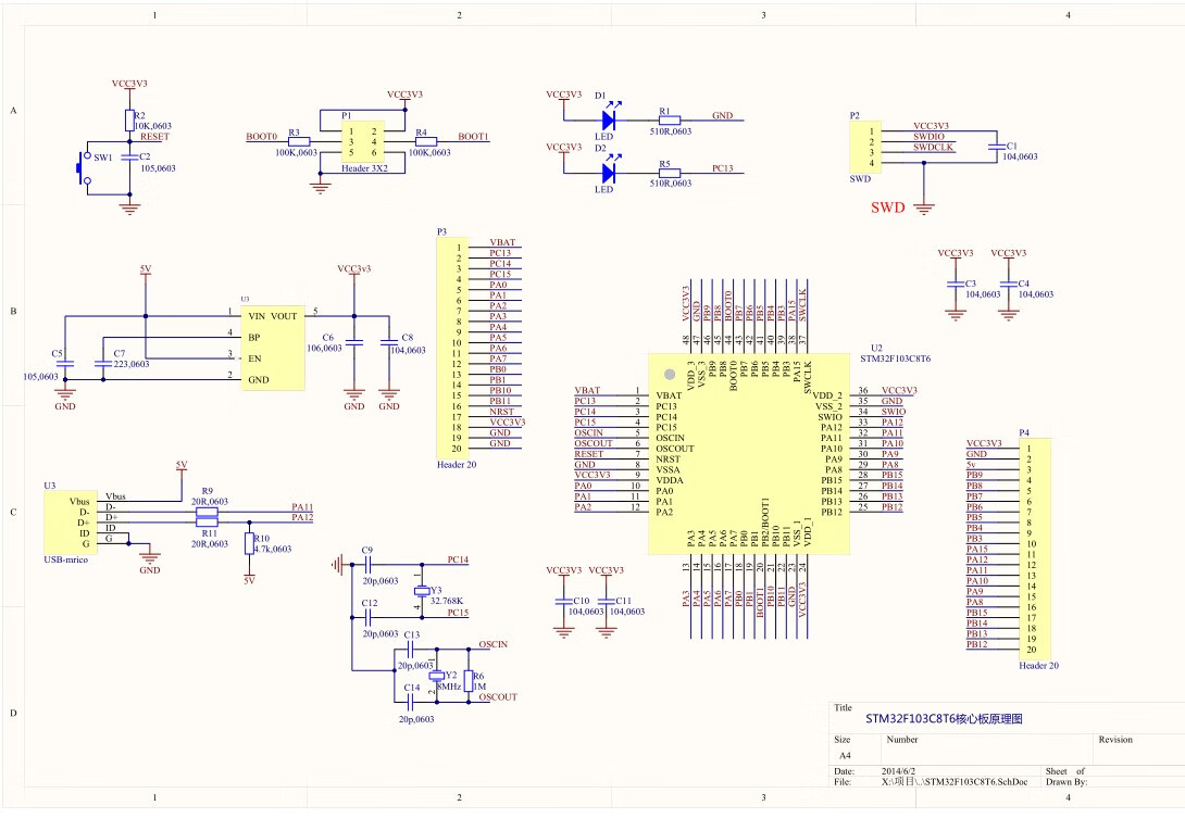
请教下原理图 stm32f103c8t6
图片尺寸1038x678
2.1,stm32f103c8t6懂得都懂不啰嗦了.
图片尺寸999x816
详细stm32f103c8t6引脚说明中文
图片尺寸3427x2442
stm32f103c8t6封装引脚图
图片尺寸1082x759
自己设计的stm32f103c8小板,为什么有时候工作一会就会自己爆掉呢?
图片尺寸919x603
stm32f103c8t6核心板 stm32开发板arm嵌入式单片机小实验板-定制 st
图片尺寸1090x753
a9 a10 分别是txd rxdf103c8t6和f103c6t6,引脚都差不多.
图片尺寸765x377
stm32f103c8t6 stm32 minimum system development board module stm
图片尺寸1000x1000
stm32f103c8t6单片机开发最小系统c6t6核心arm实验ch32开发板
图片尺寸1600x1600