str6553a外围电路图

str-g5653
图片尺寸2082x1147
关于创维str - f6456电源电路
图片尺寸780x1040
igbt高压大功率驱动和保护电路的应用及原理
图片尺寸600x328
最全的单片机全系列外围电路图
图片尺寸1685x1139
免费文档 所有分类 工程科技 电子/电路 创维strw6556背光原理图 r531
图片尺寸1229x878
电源块strg9656详细资料
图片尺寸664x462
str-g8656
图片尺寸1432x2519
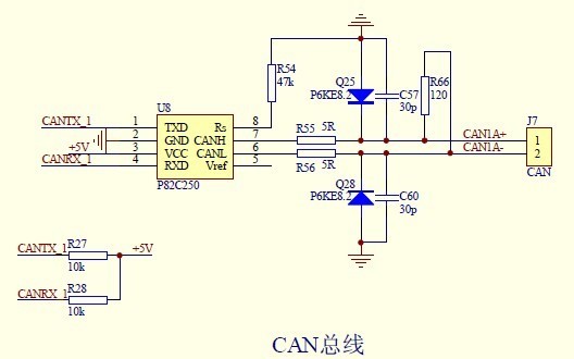
你好,在问问中看到您有关dsp2812 can外围电路的问题想问下是否还记得
图片尺寸528x330
谁帮忙分析下 这个运放电路的外围电路啊 各电路作用呢 菜鸟菜鸟 多多
图片尺寸568x430
外围电路图
图片尺寸625x482
str9656d的代换
图片尺寸584x400
做锂电池保护板,外围电阻r3,r6等发烫严重
图片尺寸963x824
外围元件和电路连接如图
图片尺寸956x492
外围元件最少的2×15w功放电路
图片尺寸608x244
单片机外围电路.jpg
图片尺寸3065x1908
15v35a52w开关电源电路
图片尺寸1564x996
strw6856开关电源厚膜电路引脚功能和应用电路图
图片尺寸2687x2238
附录三 外围充电电路原理图
图片尺寸514x503
str-g8656
图片尺寸524x263
lt3845a - 具可调工作频率的高电压,同步,电流模式降压型控制器
图片尺寸1447x792