sunye变频器接线图

变频器的基本接线图见图10-7.
图片尺寸2466x3691
变频器的接线图
图片尺寸470x499
变频器接线图
图片尺寸726x394
变频器接线图.png
图片尺寸609x663
再给你一张变频器接线图片也许能够帮助你.
图片尺寸543x663
变频器接线图
图片尺寸897x1230
380v凝结水泵变频器接线图
图片尺寸536x602
变频器接线原理图
图片尺寸678x657
各种变频器接线图集
图片尺寸800x1133
水泵变频器接线图
图片尺寸640x372
关于变频器的使用问题
图片尺寸611x536
关于变频器工作原理及接线图详解
图片尺寸502x568
变频器接线图
图片尺寸750x566
650s系列变频器标准接线图.jpg
图片尺寸1200x1446
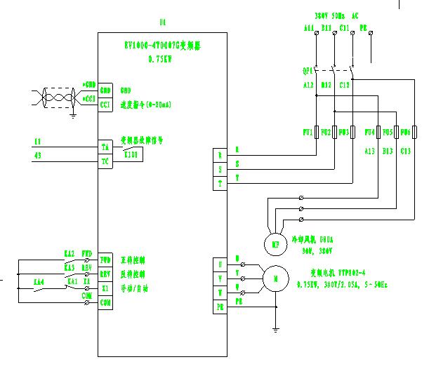
67变频器接线图
图片尺寸600x375
按钮控制变频器启停的接线方法
图片尺寸802x575
四方c300变频器接线图
图片尺寸712x799
变频器接线方法图解
图片尺寸750x742
变频器的启动与停止如何接线
图片尺寸1004x674
变频器在恒压供水中的应用
图片尺寸535x556