swd接口电路

关于swd接口电路的探讨
图片尺寸388x245
20pin jtag接口的swd接口电路板图1.
图片尺寸371x268
jtag接口转swd接口原理图与pcb布局
图片尺寸529x583
st-link 的swd接线图
图片尺寸529x476
swd接口电路
图片尺寸640x300
关于stm32f0 f1系列 swd接口设计的总结及疑问
图片尺寸322x262
s32k144can收发
图片尺寸1061x486
②jtag模式20脚jtag(网络)10脚jtag电路图(tq2440开发板)参考资料:swd
图片尺寸308x242
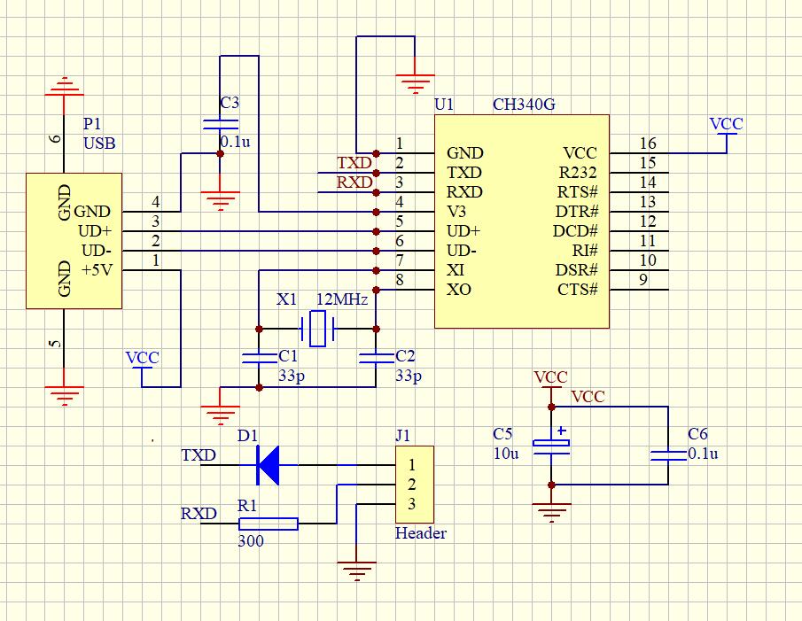
ttl转usb电路ch340g
图片尺寸952x533
求问 swd调试最少需要几根线? a3.
图片尺寸540x311
关于stm32f0 f1系列 swd接口设计的总结及疑问
图片尺寸703x484
swd.png
图片尺寸469x235
了pa13和pa14作为预留的程序下载引脚,网络标号标注为swdio和swlck
图片尺寸1891x1261
swd硬件接线
图片尺寸574x307
boot0, swd与串口烧录
图片尺寸771x771
swd与复位电路接线图
图片尺寸439x250
整理的usb转ttl数据线的电路图 ch340t ic
图片尺寸1121x570
ttl串口防倒灌电参考电路
图片尺寸905x701
转载解决stm32禁用swd调试接口后不能下载程序的问题
图片尺寸538x389
swd和jtag调试接口
图片尺寸665x509