synovial

example of synovial joint
图片尺寸541x599
p>滑膜(synovial cell)是关节囊的内层,淡红色,平滑闪光,薄而柔润,由
图片尺寸612x490
diagram of synovial (diarthrosis) joint.
图片尺寸324x360
what is synovial fluid?
图片尺寸910x800
p>滑膜关节(synovial joint)常简称关节,由两块或两块以上的骨构成
图片尺寸2354x2806
p>滑膜关节(synovial joint)常简称关节,由两块或两块以上的骨构成
图片尺寸820x591
biology of the rankl–rank–opg system in immuni
图片尺寸686x498
类风湿关节炎(ra)发病机制
图片尺寸1080x810
【4周达】synovial, role and management in non-inflammatory knee
图片尺寸800x800
重大里程碑:美"魔剪"抗癌首例人体实验将在宾大进行!
图片尺寸1350x630
types of synovial joints
图片尺寸1024x501
joints 直接连结 discontinuous joints 间接连结 - synovial joints
图片尺寸680x510
inhibits il-1β-induced rheumatoid synovial fibroblast
图片尺寸1200x869
synovial bursa
图片尺寸1080x810
正品代购 ecco 爱步 女士防水真皮雕花高尔夫休闲鞋 8223733 美国直邮
图片尺寸1000x1000
所以看谁都像有问题?
图片尺寸1335x1280
滑膜肉瘤synovialsarcoma如何诊断
图片尺寸909x552
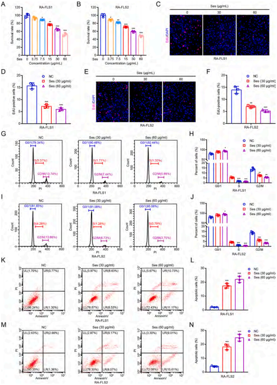
芝麻治风湿滑膜类器官揭秘芝麻酚对类风湿性关节炎的治疗潜力
图片尺寸569x791
芝麻治风湿滑膜类器官揭秘芝麻酚对类风湿性关节炎的治疗潜力
图片尺寸693x758
滑膜肉瘤synovialsarcoma如何诊断
图片尺寸556x189