t分布尖峰厚尾

leptokurtic( 尖峰厚尾长尾相对于正态分布的分布是leptokurtic ).
图片尺寸488x388
t分布
图片尺寸325x325
图 高斯分布和学生t分布示意
图片尺寸1575x1059
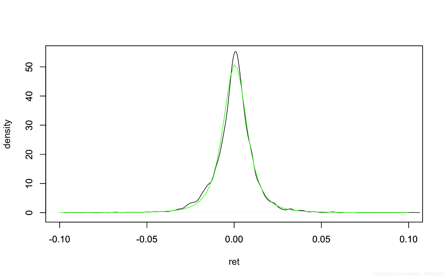
从图4可知,t与正态分布的区别是:t分布更尖峰,厚尾,即具有较大的方差
图片尺寸529x341
很明显,t分布是低峰肥尾的特征.
图片尺寸519x260
为厚尾,随着自由度的逐渐增大,t分布密度函数逐渐接近标准正态分布,当
图片尺寸764x562
那些跟高斯分布有些相似的概率分布1studenttdistribution初探
图片尺寸507x392
自由度不同, t分布密度函数的尾部厚度不同, 从而 t函数对异常值的
图片尺寸700x446
图5你身边或者科研,建模当中有哪些容易出现尖峰,厚尾特征的例子吗?
图片尺寸480x358
3t分布查表要确定自由度,自由度为n-1博主个人能力有限,错误在所
图片尺寸800x476
weex注:下图为"正态"分布和"厚尾"分布(例如student-t分布)的示例
图片尺寸606x358
分布显示出尖峰和厚尾.可以通过缩放的t分布回归分布密度图来近似 .
图片尺寸1536x960
比如对于3个自由度的学生t分布,两者比值为4,也就是说同样得到有效
图片尺寸1080x808
基于t分布变分贝叶斯滤波的sins-gps组合导航
图片尺寸1494x2207
比如对于3个自由度的学生t分布,两者比值为4,也就是说同样得到有效
图片尺寸1080x728
比如对于3个自由度的学生t分布,两者比值为4,也就是说同样得到有效
图片尺寸541x310
分布显示出尖峰和厚尾.可以通过t分布回归分布密度图来近似 .
图片尺寸1080x675
比如对于3个自由度的学生t分布,两者比值为4,也就是说同样得到有效
图片尺寸1080x400
服从正态分布假设条件下要高,进一步验证了金融时间序列具有高峰厚尾
图片尺寸660x530
基于t分布变分贝叶斯滤波的sins/gps组合导航
图片尺寸945x873