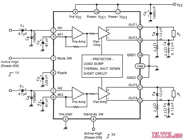
ta8210ah应用电路图

ta8210ah功放电路图纸原理图,ta8210ah ta8210al功率放大器应用线路图
图片尺寸601x459
ta8210ahq pdf下载及第7页内容在线浏览
图片尺寸911x1427
ta8211ah伴音电路
图片尺寸800x426
ta8210alq22w2channelaudioamplifierpsfm17pdf资料下载
图片尺寸918x1188
ta8216功放电路图纸
图片尺寸590x472
> ta8210 (toshiba corporation) 20w btl x 2ch audio power
图片尺寸793x1123
电源电路图及原理讲解 电源电路工作原理图解 - 应用电子电路 - 电子
图片尺寸570x460
ta8200ah功放电路图纸原理图
图片尺寸637x454
ta8211ah 伴音电路
图片尺寸800x426
ta8205ah的车载功放应用电路
图片尺寸400x333![[图文]ta8218h外围线路图 - 电子常识 - 电子发烧友网](https://i.ecywang.com/upload/1/img2.baidu.com/it/u=823930707,2854702822&fm=253&fmt=auto&app=138&f=GIF?w=705&h=380)
[图文]ta8218h外围线路图 - 电子常识 - 电子发烧友网
图片尺寸705x380
采用ta8216a芯片的音频功率放大电路
图片尺寸597x411
图1 ta8122an/af集成电路的典型应用电路%yyyyyyyyyyyyyyy
图片尺寸402x1168
ta8216h_02
图片尺寸826x1169
ibm 08k8210适配器电路图电路图,有几处不懂的地方,求指教- 已经根据
图片尺寸2339x1654
ta8210功放学习焊接板
图片尺寸500x337
> ta8189n 4 channel, audio preamplifier, pdip24 pdf资料下载
图片尺寸892x1263
ta8220功放电路图
图片尺寸940x595
ta8210ah pdf下载_ta8210ah pdf文件在线浏览页面【2/11】-天天ic网
图片尺寸990x1453
ta8210ah pdf下载及第5页内容在线浏览
图片尺寸990x1453