tda7073a驱动电路图

双向晶闸管电动机驱动电路a 第1张
图片尺寸584x335
数码相机闪光灯的驱动控制电路设计
图片尺寸620x326
买了块逆变驱动板,可是不知道怎么驱动场效应管,谁能教教我怎么驱动场
图片尺寸450x342
电机驱动芯片a4950及h桥电路分析
图片尺寸1314x1290
求pa2030a电路图看清楚不是tda
图片尺寸720x544
电机驱动电路设计
图片尺寸693x372
一种基于hcpl316j的igbt驱动电路设计
图片尺寸525x392
tda2009为双声道音频功率放大集成电路,输出功率2×10w(条件:24v工作
图片尺寸526x434
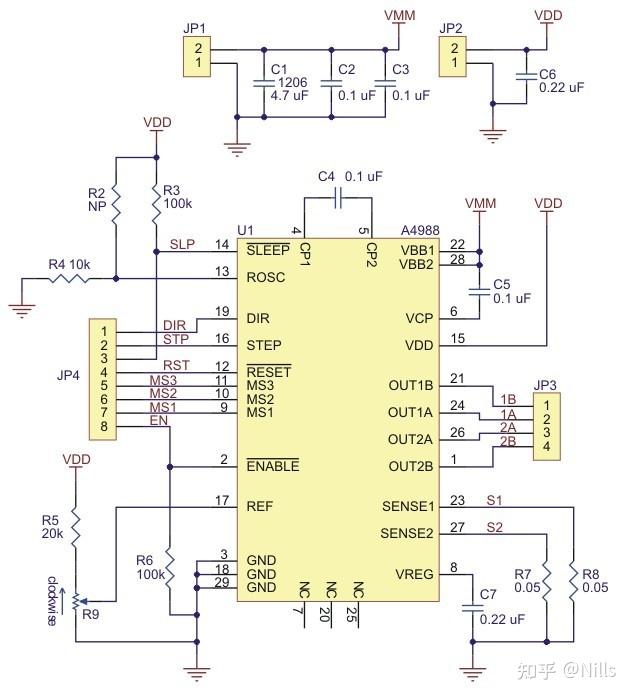
驱动电路基本是按下图官方示例搭的.
图片尺寸916x537
如果六路脉冲驱动电路,其静态电压,脉冲电压幅度有了显著的差异,还能
图片尺寸547x550
索尼科技的vcd影碟机进仓困难
图片尺寸363x489
led吸顶灯及其驱动电源解读
图片尺寸524x305
电机驱动芯片a4950及h桥电路分析
图片尺寸822x676
1,驱动引脚介绍
图片尺寸624x620
东芝推出具有2.5a输出电流的智能栅极驱动光耦
图片尺寸500x281
tda151440w40w放大器电路图
图片尺寸382x272
采用sg3525的直流电机驱动电路图
图片尺寸675x463
数码管驱动电路数显芯片vk1629/a/b/c/d选型资料/led控制器原厂
图片尺寸500x436
nema17系列步进电机驱动a4988使用记要 - 知乎
图片尺寸632x696
cn210686258u_电动喷雾器水泵驱动电路有效
图片尺寸347x1000