tda7256参数及电路图

起来并不是十分复杂,电子爱好者应该一眼就能明白这个电路是干嘛用的!
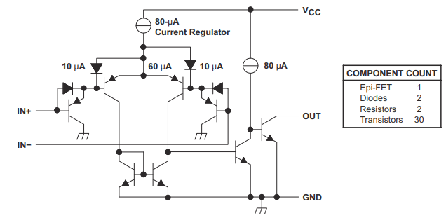
图片尺寸2533x1125
哪些车型原车音响的功放ic可以改为tda7850 tda7854?
图片尺寸416x692
有关模拟乘法器,调幅与检波的基本概念和主要元器件参数的设计要点及
图片尺寸630x406
tda7294的封装参数如下图btl接法如下pcb图如下典型推荐应用电路如下
图片尺寸478x260
lm393dr比较器芯片原装规格参数及属性电路图_电压_应用_电流
图片尺寸636x311
参数audio amplifiers 60w hi-fi audio amp器件描述tda2052h--点击
图片尺寸826x1169
引脚图及功能_主要特征_内部结构电路图_工作原理_电气参数_应用电路
图片尺寸502x262
电流声大,而且喇叭会窝进去,我用的全是电解电容,参数也是和图上一样
图片尺寸594x475
轩逸换喇叭摩cd音质对比(航盛/ta8264换tda7850再查tda7850的电路图
图片尺寸700x529
> an7254 (panasonic corp) fm front-end circuit
图片尺寸675x983
雅阁牌电蚊拍电路图及参数
图片尺寸710x473
求pa2030a电路图看清楚不是tda
图片尺寸720x544
ha1377音频功率放大电路
图片尺寸392x280
tda7850的针脚定义如下
图片尺寸580x628
tda7376b pdf下载及第3页内容在线浏览
图片尺寸968x1362
tda1554q功放电路图纸原理图
图片尺寸667x501
芯片tda2822的中文资料其中包括引脚图及功能规格参数特点内部结构可
图片尺寸442x214
集成电路给出的诸多参数就是按典型工作电压测试的正常工作电压就是指
图片尺寸640x480
芯片tda2822的中文资料其中包括引脚图及功能规格参数特点内部结构可
图片尺寸522x310
tda2050参数datasheetpdf下载
图片尺寸826x1169