tda7850静音脚控制

适用雅迪控制器72v1500w电动电瓶车48v60v72爱玛新日台铃二三轮车通用
图片尺寸790x1120
三模正弦波玄矢量静音控制器48伏350w60v500w72v800w电瓶摩电动车
图片尺寸840x840
宇金灵老玉电动车改装无刷控制器7250智能静音速度二代正弦波7270
图片尺寸750x960
正弦波电动电瓶车矢量静音控制器48v350w60v500w72v800w1000w三模s
图片尺寸750x636
有人知道这是什么控嘛?
图片尺寸1334x750
tda3857各引脚功能与引脚电压
图片尺寸428x367
tda7388引脚功能资料 tda7388和tda7850功放芯片区别 | 乐菌运营汪
图片尺寸380x260
功放板tda7377
图片尺寸629x850
电动车控制器接线图和实物图 11/29 10:27 电动车
图片尺寸500x493
适用雅迪控制器72v1500w锂电模块正弦波矢量小刀爱玛欧派新日台铃电车
图片尺寸990x1321
椅子脚套细腿凳子硅胶脚垫静音耐磨加厚桌子腿保护套桌椅防噪音垫
图片尺寸800x800
静音家具脚垫加高防滑垫片橡胶垫高底座茶几沙发柜门桌椅凳子脚钉
图片尺寸750x1000
桌下取暖器办公室取暖器家用保暖发热腿部暖脚宝暖腿神器静音 保暖
图片尺寸350x350
正弦波新款静音一线通控制器48v60v72v通用替换本铃专用更多电动车零
图片尺寸1200x900
tda7850功放人声很小,电流声非常大,请问是怎么回事
图片尺寸594x475
日本桌腿桌脚保护套木地板针织静音耐磨椅脚套门把防滑加厚保护套
图片尺寸800x800
通用固定防震静音垫高托架 海尔小天鹅美的西门子专用固定脚架吸盘巨
图片尺寸800x800
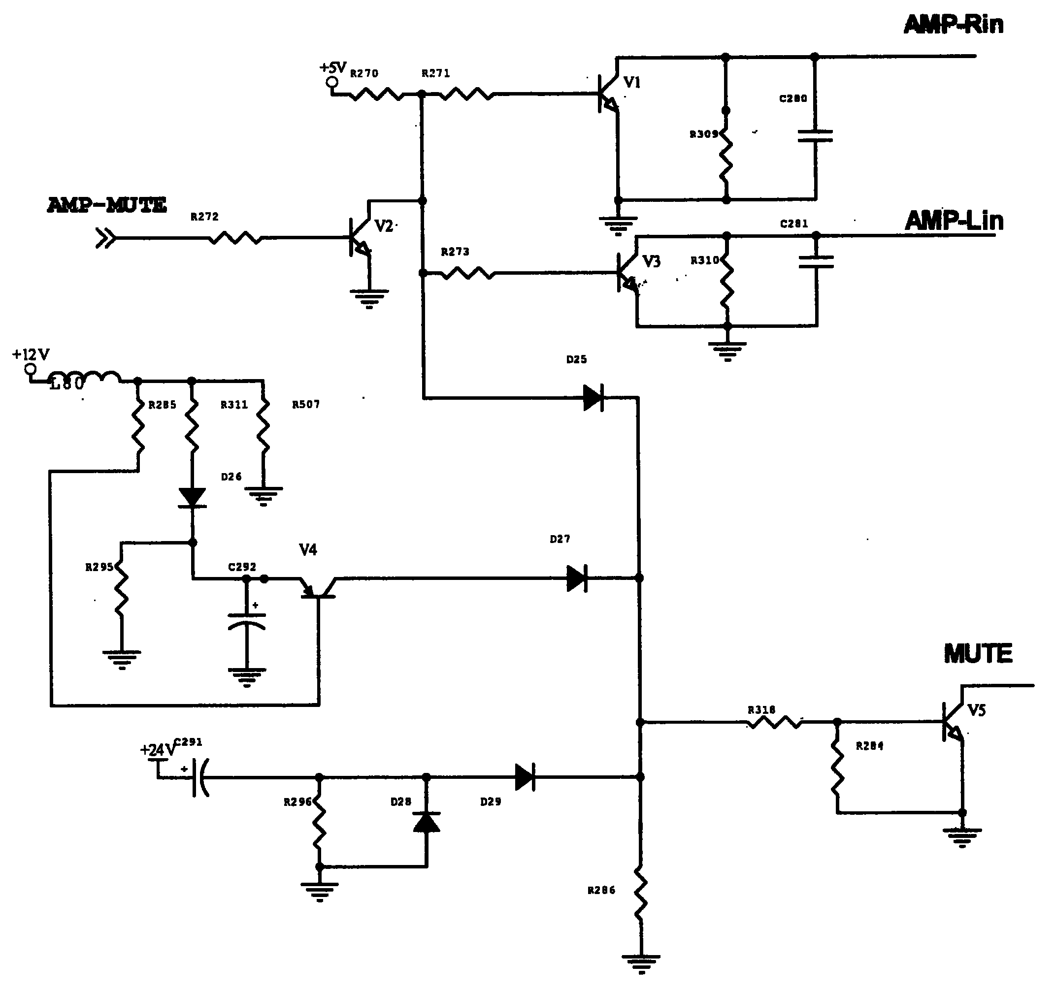
静音控制电路
图片尺寸2142x2015
发个贴问问5807fp问题
图片尺寸1536x1837
降压控制电路 - 2020年最新商品信息聚合专区 - 百度爱采购
图片尺寸717x855