the forest合成表

theforest合成表大全森林theforest最新中文合成表
图片尺寸550x1295
1,森林物品合成表
图片尺寸560x449
《森林》武器和合成配方大全
图片尺寸580x1593
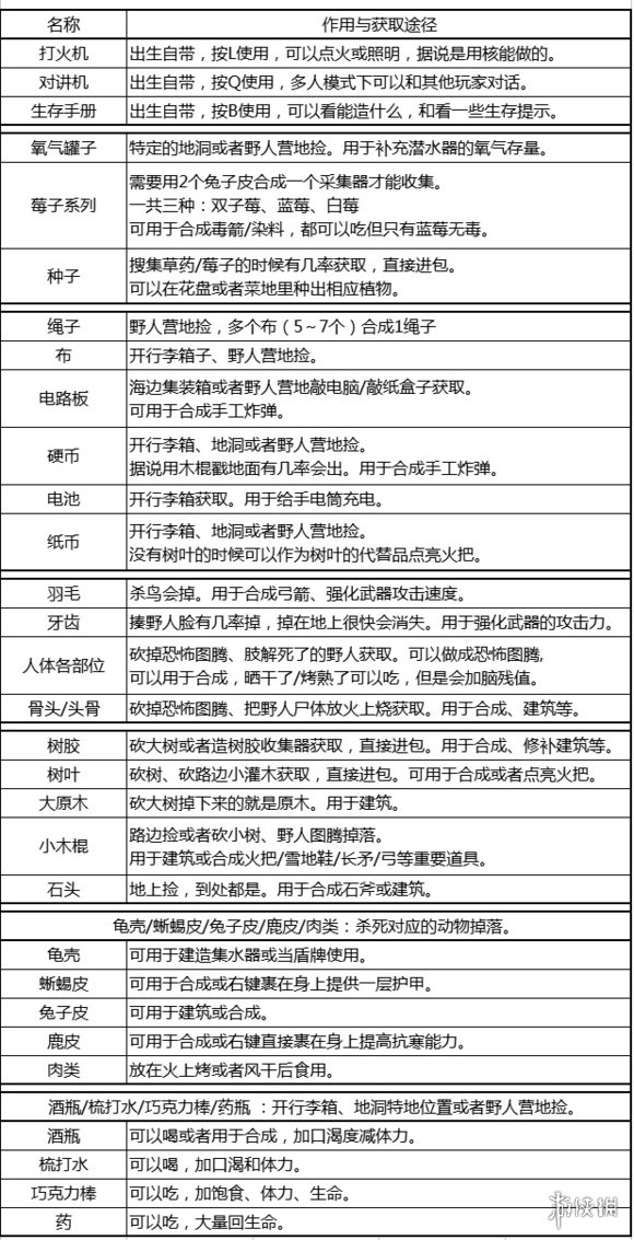
森林theforest合成表大全萌新人手一份
图片尺寸1169x1459
《森林》武器道具资料及合成配方大全
图片尺寸550x2057
森林theforest合成表大全萌新人手一份
图片尺寸1200x1600
合成以后名称|合成物品名称|输入/输出|使用介绍| 原木|木板|用作建筑
图片尺寸500x708
《森林》武器和合成配方大全
图片尺寸550x1951
《森林》武器资料 合成配方 材料大全
图片尺寸580x1133
森林游戏攻略大全 森林武器资料 合成配方 材料大全
图片尺寸580x2523
合成以后名称|合成物品名称|输入输出|使用介绍| 木材|木头|用作建筑
图片尺寸496x702
minecraft 合成表大全 基本合成 合成以后名称|合成物品名称| 输入
图片尺寸496x702
《森林》武器道具资料及合成配方大全
图片尺寸550x1408
《迷失森林(阴森)》所有生存用品 合成表!
图片尺寸676x506
《迷失森林(阴森)》所有生存用品 合成表!
图片尺寸676x514
产物合成关系图文介绍小森灵是一款休闲经营游戏,游戏中有很多资源
图片尺寸600x405
森林武器合成表_森林武器升级资料及合成配方大全
图片尺寸561x699
我的世界合成表配方大全: 注:绝大多数的合成表是全部版本通用的.
图片尺寸496x702
基本合成 合成以后名称| 合成物品名称| 输入输出|使用介绍| 木材
图片尺寸496x702
《迷失森林(阴森)》所有生存用品 合成表!
图片尺寸676x443