tja1040t引脚图及功能

mcs-51引脚及功能
图片尺寸1180x614
lm386l-d08-t pdf下载及第5页内容在线浏览
图片尺寸936x1439
tja1042t/3/1 can收发器原装规格参数及引脚图
图片尺寸495x188
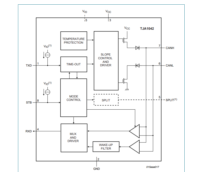
tja1042t/1j恩智浦(nxp)高速can收发器中文技术参数和引脚图
图片尺寸814x706
tcrt5000 反射式光电开关 光电传感器 tcrt5000l 寻迹小车
图片尺寸729x460
三极管lm337t to-220封装 lm337t 1.5a 1.
图片尺寸627x745
tl074 ic datasheet-电子电路图,电子技术资料网站
图片尺寸406x217
cd4511引脚功能及真值表
图片尺寸920x1301
icl7106型集成块引脚排列方式及功能说明
图片尺寸380x649
icl7107引脚图及引脚功能介绍word版
图片尺寸920x1302
can采用了隔离依旧通讯异常怎么办
图片尺寸603x280
引脚定义 tja1040引脚定义说明
图片尺寸858x551
stc15w408as单片机芯片的中文资料引脚功能28脚20脚命名规则内部结构
图片尺寸856x388
tja1050t a1050/c/3 1020t 1040t 1042 1044 1051t 1021 1057芯片
图片尺寸360x360
tja1042t/1j恩智浦(nxp)高速can收发器中文技术参数和引脚图
图片尺寸957x329
tmp36gt9z温度传感器原装规格参数及引脚图_功能_线性_电流
图片尺寸317x549
can芯片_ tja1051t/3
图片尺寸994x445
tja1042t/cm,118 高速can收发器 aec-q100车规认证ic芯片
图片尺寸360x360
max3232ese t(maxim rs232接口芯片)引脚图及中文参数
图片尺寸752x774
tja1051t/3/1j 接口芯片 ic transceiver half 1/1 canbus soic-8
图片尺寸360x360