tl082放大电路图

该电路使用双运算放大器tl082,构成一个电压控制振荡器,显示的输出
图片尺寸899x518
运放选用ti公司的双运算放大器tl082.
图片尺寸751x679
如何选择tl082构成的二级运算放大电路的反馈电阻大小?
图片尺寸953x309
vg1代表输入信号在三极管导通情况下被分流,流入后级放大电路的信号
图片尺寸834x411
高性能稳压电源tl082巧用tl082作音调前置放大器电路图shangziyun2012
图片尺寸842x491
音频放大电路图锦集
图片尺寸700x412
程控增益放大器电路原理图
图片尺寸598x432
tl082cdt运算放大器中文资料规格参数pdf数据手册引脚图产品参数手册
图片尺寸267x179
音频放大器电路
图片尺寸800x505
tl082cdt运算放大器中文资料规格参数pdf数据手册引脚图产品参数手册
图片尺寸602x440
可选用的集成运算放大器很多,,我们这里选用tl082.
图片尺寸479x345
运算放大器,tl082作为比较器电路问题
图片尺寸448x290
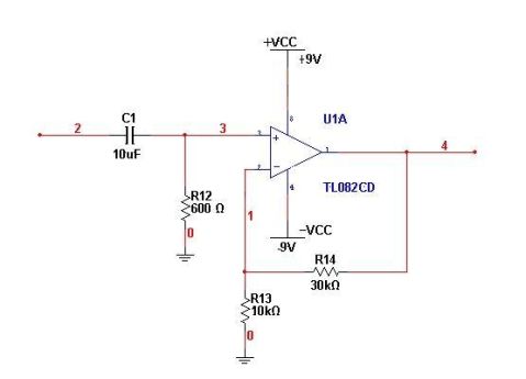
反相比例运算放大电路图
图片尺寸564x354
实验报告 设计一台ocl音频功率放大器
图片尺寸676x530
图2.2.2 tl082的引脚图.jpg
图片尺寸359x247
替换型号有ne5532,tl082等,作为输出缓冲就是把电路结成电压跟随器
图片尺寸546x543
自己动手制作电子管音频放大器电路图
图片尺寸527x395
信息与通信 tl082中文资料 (共1页,当前第1页) 你可能喜欢 工程电路
图片尺寸2172x3012
图2 研究由tl082引起的输出振幅的实验一般地,负反馈电阻的值r2=10kΩ
图片尺寸400x256
晶体电台音频放大电路原理图
图片尺寸563x266