tny268实际电路图

tny268p pdf下载及第6页内容在线浏览
图片尺寸965x1402
tny268gn problem (help)
图片尺寸1180x576
tny268pn典型电路图
图片尺寸573x644
tny268gn problem (help)
图片尺寸1531x762
tny268
图片尺寸1092x531
tny268p参数datasheetpdf下载
图片尺寸850x1100
smps design of 5v and 2a using tny268
图片尺寸1540x548
我的毕设是有tny268的反激开关电源设计,但对于它的工作原理不太清楚
图片尺寸1127x435
tny268g
图片尺寸1211x582
tny268pn原理资料参数
图片尺寸600x403
双卡_电路
图片尺寸4068x2248
单片式开关电源tny268p在电器控制系统中的应用
图片尺寸500x243
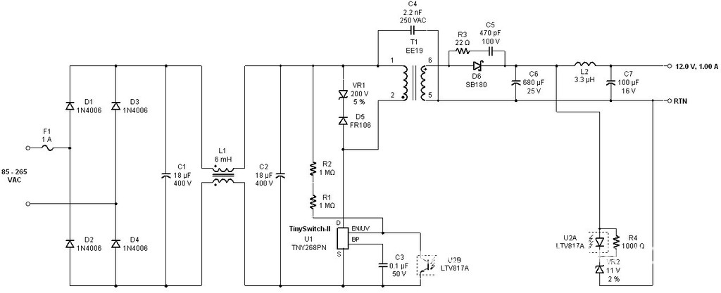
tny268pn 12v/1a 电路图
图片尺寸1024x417
tny266p开关电源芯片应用
图片尺寸850x362
tny268的引脚功能应用
图片尺寸479x253
高效率led驱动电路的设计
图片尺寸1348x528
电路图跟这个差不多. 
图片尺寸834x536
但检查次级取样电路r08~r11,r14,c12和c19都正常,tny278pn外接的c104
图片尺寸1896x1233
cygxzao探索_教育双外语教学
图片尺寸1011x784
推挽式开关电源的实际电路
图片尺寸1080x810