tny278电源电路图

tny278 279电源芯片工作原理起震条件是什么
图片尺寸1256x586
tny277设计15v1a输出的开关电源,能正常工作,在6w以上输出的时候哪里
图片尺寸1047x549
tny278 279电源芯片工作原理起震条件是什么
图片尺寸1467x728
开关电源原理图-电子电路图,电子技术资料网站
图片尺寸865x568
开关电源电路原理(附原理图)
图片尺寸1392x850
电脑电源电压偏高偏低调整
图片尺寸1920x1080
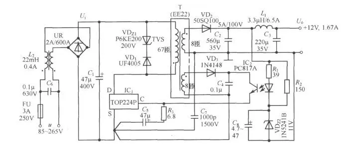
开关电源分为这几部分电路,维修其实并不难,tny278电路图引脚图
图片尺寸580x326
求tny278pn损坏原因急需解答
图片尺寸1033x418
电源电路图
图片尺寸1113x661
电源电路
图片尺寸1695x1871
基于tny277p的3路输出开关电源的设计_参考网
图片尺寸806x537
电源电路
图片尺寸2321x1552
该机开关电源以tny175pn为核心元件,电源板标注输出电压分别为:3.
图片尺寸1886x1584
开关电源电路原理图
图片尺寸3072x4096
2.1 主板电源设计
图片尺寸1208x1049
auto-restart tny 288 and tny290pg
图片尺寸809x710
ref7276系列单晶圆高性能高集成度高效率的开关电源芯片适用于全电压
图片尺寸878x399
基于tny279的大功率led驱动电源电路设计_电源技术
图片尺寸1212x609
电源电路图合集
图片尺寸717x305
四张开关电源电路图.#电路 #电子爱好者 - 抖音
图片尺寸1242x585