top233yn实用电路图

实用功放电路设计
图片尺寸1323x1057
top233yn远程开关资料
图片尺寸600x338
top开关在开关电源中应用电路图
图片尺寸746x504
top开关在开关电源中应用电路
图片尺寸520x276
半桥式开关稳压电源实用电路
图片尺寸2546x1569
实用的4w开关型5v直流稳压电源的电路图
图片尺寸750x425
dolphin2012-10-31新科2200型dvd机开关电源(top223) 电路 .
图片尺寸1707x888
topswitch Ⅱ在稳压电源中的应用
图片尺寸639x283
top223y构成的双路输出开关稳压电源电路
图片尺寸1691x821
采用top开关的pfc升压变换器电路图
图片尺寸372x244
如图,为什么一上电top会炸?
图片尺寸1407x704
污染工频电网和工频电网上的杂散电磁波不会窜入开关稳压电源电路中而
图片尺寸1076x649
图3由top246y构成的多路输出式45w开关电源电路
图片尺寸669x378
top开关电源电路一
图片尺寸750x767
基于top100y的双路输出开关电源的制作方法与工艺
图片尺寸1000x818
在这个电路中,top246为什么没有工作起来?d脚没有波形输出,求指教啊
图片尺寸800x463
多谐振荡器实用电路图
图片尺寸583x412
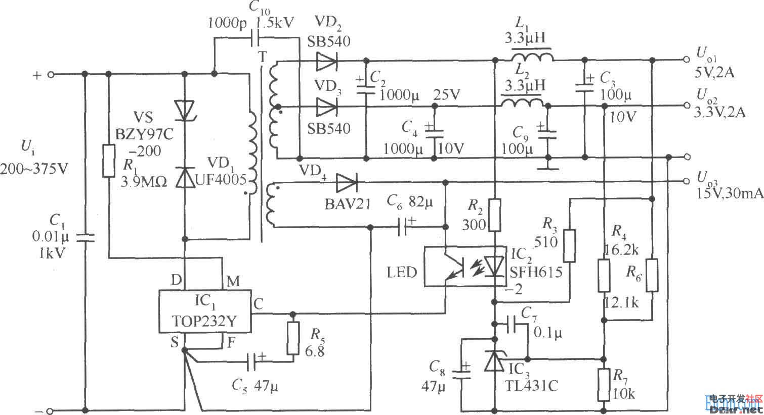
由top232y构成的5v,2a,3.3v,2a,15v,30ma 3路输出开关电路如图所示.
图片尺寸1510x822
基于top222的辅助电源系统电路图
图片尺寸1050x650
应用采用低成本dip8封装反激式电源ictop242pn在7wdvbt电源中的应用
图片尺寸691x418