top256yn引脚功能图

原装 电源管理芯片 top256yn top256y 6脚 电源ic to220-6
图片尺寸886x886
top249yn
图片尺寸620x529
top256yn调试问题请各路大咖指点一下谢谢
图片尺寸1306x620
top256y top256yn 电源管理芯片 真正全新原装一换即好
图片尺寸700x700
关于我修过的一台飞利浦top258pn的维修的错误贴更正
图片尺寸1295x861
top256yn,top256yn pdf中文资料,top256yn引脚图,top256yn电路-data
图片尺寸850x1100
top247yn: 12v/19v battery charger 18650?
图片尺寸729x300
有关型号封装数量价格代理厂家中文资料引脚电路图等资料,请来电! 主
图片尺寸680x348
top246-top249系列单片开关电源应用
图片尺寸893x390
top256yn to-220 6脚 电源开关控制器管理芯片 原装电子配单
图片尺寸800x800
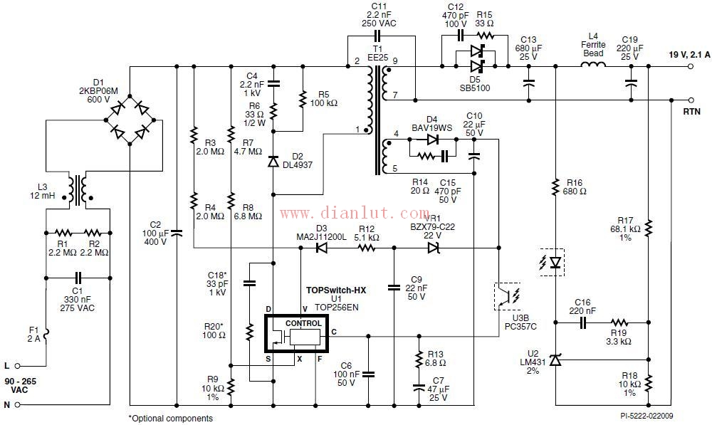
使用top256en设计的40w笔记本电源的电路图
图片尺寸1000x597
top247yn
图片尺寸1275x1650
tmp36gt9z温度传感器原装规格参数及引脚图_功能_线性_电流
图片尺寸317x549
top248yn top249/250/256yn开关电源集成块ic芯片直插6脚全新包邮
图片尺寸800x800
top247yn开关电源帮忙分析下原理有没有问题
图片尺寸1473x799
top246-top249系列单片开关电源应用
图片尺寸624x361
top242-250 pdf datasheet浏览和下载
图片尺寸850x1100
power电源ic top256en
图片尺寸804x589
top223y构成的双路输出开关稳压电源电路
图片尺寸1691x821
tmp36gt9z温度传感器原装规格参数及引脚图_功能_线性_电流
图片尺寸574x303