transwell小室拍照倍数

浙大小王博士分享细胞侵袭transwell实验 体外transwells小室趋化
图片尺寸960x1280
transwell细胞迁移的实验操作全过程具体演示_培养液_培养基_小室
图片尺寸729x350
transwel小室膜裂开
图片尺寸1080x1440
transwell细胞迁移的实验操作全过程具体演示_培养液_培养基_小室
图片尺寸729x337
transwell细胞迁移的实验操作全过程具体演示_培养液_培养基_小室
图片尺寸731x354
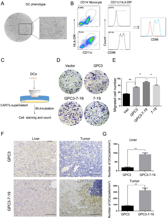
原代hcc类器官共培养技术,揭示gpc3-7-19-car-t
图片尺寸554x720
transwell小室的使用方法
图片尺寸693x800
transwell小室简介和应用
图片尺寸800x600
实验方法transwell培养小室法检测细胞的迁移
图片尺寸550x328
生物耗材 分析耗材 细胞培养耗材 transwell小室 耐思nest半透明聚
图片尺寸540x360
细胞侵袭(transwell)实验服务
图片尺寸4500x3000
侵袭transwell小室染色结果2
图片尺寸1620x911
实验原理将细胞小室(transwell小室)放入培养板中,小室内称上室,培养
图片尺寸620x508
对在transwell中培养的上皮细胞进行荧光染色
图片尺寸1267x652
河南科技大学樊金玲教授等:光甘草定/羟丙基-β-环糊精包合物的释放
图片尺寸599x602
河南科技大学樊金玲教授等:光甘草定/羟丙基-β-环糊精包合物的释放
图片尺寸467x494
黄芪甲苷可抑制炎性诱导星形胶质细胞激活及炎症反应
图片尺寸571x223
河南科技大学樊金玲教授等:光甘草定/羟丙基-β-环糊精包合物的释放
图片尺寸475x317
transwell小室选购指南corning
图片尺寸920x1250
corning康宁 transwell聚碳酸酯嵌套 75mm膜直径 (3419)
图片尺寸400x400