transwell迁移实验结果图

transwell侵袭实验结果统计分析的方法介绍
图片尺寸447x458
重复1:transwell结果图片有重复.
图片尺寸975x769
细胞迁移侵袭transwell实验流程
图片尺寸1080x791
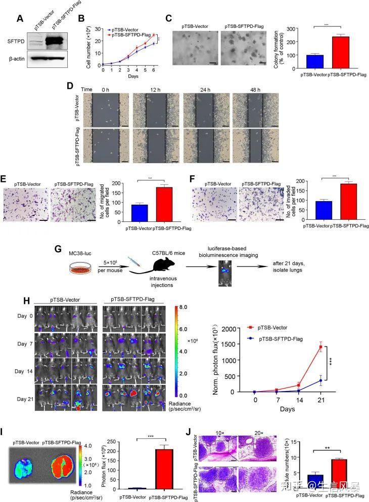
示 组细胞的 mtt,transwell 小室迁移实验,克隆形成实验
图片尺寸3346x2815
transwell迁移实验结果分析
图片尺寸4160x3120
上海交大浙大陆军军医大利用蛋白组揭示自噬在口腔鳞状
图片尺寸1080x1407
mir-24-3p regulates bladder cancer cell proliferat
图片尺寸2150x2065
细胞迁移检测(划痕实验 & transwell)----生物信息网会员企业官网
图片尺寸2150x2146
hct116)中过表达和敲低circlonp2,transwell迁移侵袭实验结果表明体外
图片尺寸600x852
【求助】transwell结果
图片尺寸900x600
集落形成和transwell实验结果总结整体来说这篇文章的分析内容很丰富
图片尺寸1080x653
healing和transwell实验,发现敲降circnhsl1后,胃癌细胞的迁移,侵袭
图片尺寸709x827
p物质及其受体nk1r在鼻咽癌组织中的表达及意义
图片尺寸844x437
侵袭transwell小室染色结果2
图片尺寸1620x911
大蒜活性成分dats抑制血小板激活因子介导的黑色素瘤转移的实验研究
图片尺寸700x597
a photography and b quantitative assay of the transwell assay
图片尺寸784x468
3差异分析ppi预后实验的生信思路简单直接容易上手
图片尺寸730x991
migration assay transwell
图片尺寸1026x1280
tceal7基因对结直肠癌caco2细胞的增殖迁移侵袭及凋亡的影响
图片尺寸489x372
欢迎收看生物王国那些事连续剧第二十七集transwell实验
图片尺寸813x329