ttl转485电路图

ttl自动转485电路
图片尺寸2061x869
图中这个ttl转485的电路,为什么我觉得运行不了,实际是能工作的,求
图片尺寸1093x544
485通信电路详解
图片尺寸1073x489
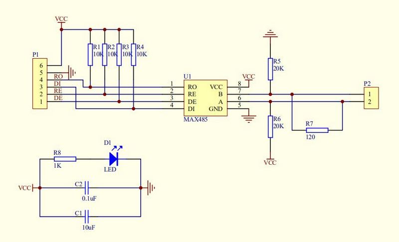
ttl自动转485电路
图片尺寸835x636
ttl转485电路设计
图片尺寸681x226
四,最最"敷衍"的ttl转rs485电路.
图片尺寸794x534
【雕爷学编程】arduino动手做(75)---ttl转rs-485模块
图片尺寸978x902
ttl转rs485电路
图片尺寸841x368
max485ttl转rs485模块
图片尺寸1038x468
rs232-ttl-rs485转接口电路
图片尺寸1188x918
ttl转485,自动流向,pcb bom
图片尺寸1021x503
雕爷学编程arduino动手做75ttl转rs485模块
图片尺寸1242x753
ttl,rs-485两者之间的电平标准定义不通,需要电平转换芯片来实现两者
图片尺寸915x493
【雕爷学编程】arduino动手做(75)---ttl转rs-485模块
图片尺寸800x486
ttl转rs485模块,485转串口uart电平互转,硬件自动流向控制
图片尺寸627x496
这个ttl转232转485电路成不成立?485的使能端口能这样实现吗?
图片尺寸774x610
单片机与rs485通信转换电路
图片尺寸1161x1765
麻烦帮我看下,我这个电路哪来有问题吗?现在3.3vttl无法转485
图片尺寸958x329
雕爷学编程arduino动手做75ttl转rs485模块
图片尺寸1486x671
rs485总线扫盲图文并茂超详细
图片尺寸830x454