tws耳机原理图

bt8856c实现tws蓝牙耳机的电路原理图免费下载
图片尺寸657x427
ac6939b tws蓝牙耳机标准原理图v2.
图片尺寸1188x918
tws耳机充电仓方案
图片尺寸1230x804
tws蓝牙降噪耳机压感方案原理图最新蓝牙降噪耳机压感方案-----压感
图片尺寸1976x1216
tws耳机,结构设计,蓝牙耳机,运动耳机,耳机,耳挂,亚马逊,电商
图片尺寸1367x905
一种用于tws蓝牙耳机充电仓的双路插拔检测电路的制作方法
图片尺寸984x778
蓝牙耳机原理图电路
图片尺寸749x479
cn1832365a_多功能蓝牙耳机及其实现方法失效
图片尺寸1889x961
线控耳机原理图
图片尺寸541x348
杰理ac6936d tws耳机芯片标准原理图.
图片尺寸1223x923
一种蓝牙耳机的制作方法
图片尺寸1000x969
cn206977651u_带wifi功能之tws蓝牙耳机装置的电路结构有效
图片尺寸1295x704
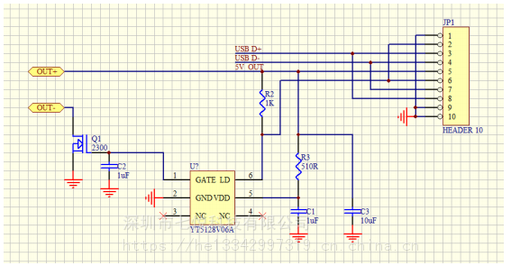
tws蓝牙耳机苹果母座充电协议icyt5128v05a
图片尺寸567x295
【烧友入门】耳机原理 构造介绍
图片尺寸2869x2795
ti博文-tws真无线耳机充电仓专用开关充电芯片bq25618/9详解
图片尺寸710x313
手机耳机线路图
图片尺寸529x259
一种蓝牙耳机电路的制作方法
图片尺寸1000x714
蓝牙耳机工作原理图
图片尺寸950x1330
基于电能优化的带心率tws蓝牙耳机的制作方法
图片尺寸1000x440
一种tws配对的圈铁耳机的制作方法
图片尺寸1000x470