type-c数据线电路图

一种基于typec接口的数据传输电路装置和电子设备
图片尺寸1984x1387
type-c引脚定义及原理图
图片尺寸1038x486
typec接口无线充取电方案
图片尺寸1316x763
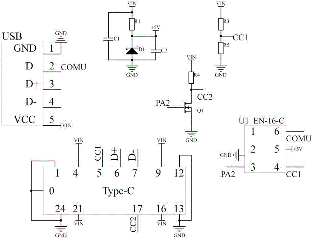
本实用新型涉及usb数据线接口技术领域,具体为一种usbtypec接口电路.
图片尺寸1000x643
usb type-c接口的详细资料说明-电子电路图,电子技术资料网站
图片尺寸647x418
一种type-c充电数据线的制作方法
图片尺寸1000x863
type62c快充数据线,包括第一接口,第二接口,稳压电路和快充控制电路
图片尺寸1000x763
usb充电器的电路_word文档在线阅读与下载_无忧文档
图片尺寸718x371
iphone充电器电路图
图片尺寸907x579
为typec连接器传输开发优化的电源适配器1
图片尺寸5000x2315
type c手机一边充电一边传输数据,达到一边充电一边使用无线领夹
图片尺寸761x366
typec接口知识_typec接口知识_typeccc1cc2接法_404技术社区
图片尺寸1115x534
usbctypec接口安卓手机直播方案同时直播跟充电的方案
图片尺寸648x367
求个usb充电自控电路!
图片尺寸756x362
typechub接口的电路原理图免费下载
图片尺寸478x314
手机usb充电器制作电路图
图片尺寸490x295
cn110765055a_一种type-c接口转接器电路及type-c接口转接器在审
图片尺寸1000x549
带板type-c插头电路图.gif
图片尺寸739x641
【技术大神】小谈usb type c接口的esd保护方案
图片尺寸1159x527
爱跑充电器故障维修(爱跑之星充电器电路图)
图片尺寸628x391