uart串口接线图

串口,com,uart,ttl,rs-232,rs-485,rs-422,usb口详解
图片尺寸539x191
stm32之串口通信(usart)
图片尺寸528x603
usb常用ttl电平,串口常用电平rs232
图片尺寸662x254
单片机uart串口通信解析
图片尺寸651x281
011课 串口(uart)的使用
图片尺寸1009x282
plc和pc串口通讯接线_智能化楼宇工程的门禁如何接线?
图片尺寸613x637
wifi模块esp8266原理图 串口wifi esp12 esp8266 uart wifi模块
图片尺寸212x234
c与arm汇编结合实现mini2440串口uart简单程序
图片尺寸932x626
stm32串口usart 硬件流控
图片尺寸1044x432
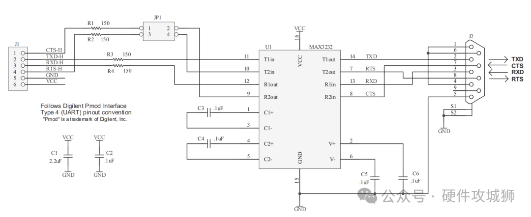
uart串口流控制(flow control)
图片尺寸1451x633
uart - 电子发烧友网
图片尺寸594x292
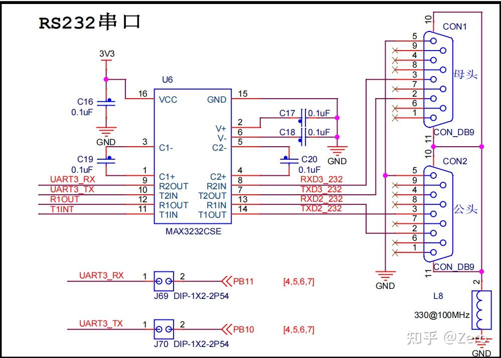
控制器之间uart接口连线效果如下所示: 由于通常uart串口通信方式较
图片尺寸428x196![[08]usart串口编程](https://i.ecywang.com/upload/1/img1.baidu.com/it/u=858311119,4139995205&fm=253&fmt=auto&app=138&f=PNG?w=698&h=500)
[08]usart串口编程
图片尺寸752x539
详解uart 转 can 应用方案
图片尺寸1270x694
关于异步串行口uart的介绍
图片尺寸537x336
uart接口的基础知识详解
图片尺寸926x380
s3c2440 uart串口驱动
图片尺寸405x434
再个就是根据ttl转串口原理图
图片尺寸931x471
c与arm汇编结合实现mini2440串口uart简单程序
图片尺寸906x792
图3-33 uart连接图
图片尺寸421x225