uc3825应用电路图

基于uc3825的低压大电流开关电源
图片尺寸856x977
控制芯片uc3825为核心的低压大电流开关电源的设计方案, 阐述了主电路
图片尺寸1004x995
说说pwm控制器uc3825
图片尺寸803x498
uc3825a电压模式问题
图片尺寸549x320
控制芯片uc3825为核心的低压大电流开关电源的设计方案, 阐述了主电路
图片尺寸724x653
uc3825的等效电路图
图片尺寸750x615
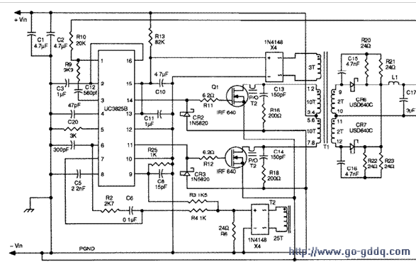
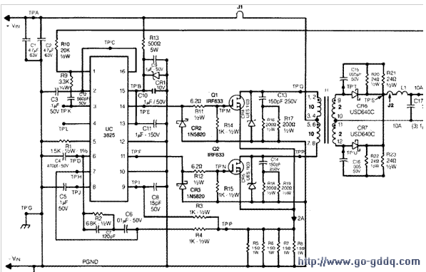
高速双路pwm控制器uc3825开关电源应用
图片尺寸597x382
uc3845典型电路中,被圈处,有什么作用
图片尺寸1112x665
uc3825dwg4参数datasheetpdf下载
图片尺寸850x1100
首页 电源技术 设计应用 多路独立供电的半桥变换器的设计 该电路
图片尺寸1395x843
uc3825
图片尺寸1044x1272
高速双路pwm控制器uc3825开关电源应用
图片尺寸589x361
关于uc3825与lm324a的应用的问题
图片尺寸599x277
基于uc3845的反激式12v,5v开关电源
图片尺寸1156x365
高速双路pwm控制器uc3825开关电源应用
图片尺寸587x370
uc3845应用电路
图片尺寸867x532
uc28453845芯片的6脚输出高电平存有疑问
图片尺寸1436x469
uc3845在反激式开关电源中的应用_龚建芳
图片尺寸1882x940
用uc3843制作dc5v/2.4a开关电源,但无电压输出,求帮助
图片尺寸1920x1080
如何调节uc3875的移相角.
图片尺寸1957x1144