upc1237内部电路图

技术资料 电路图 光电电路 胆机功放的制作 制作工具:手摇绕线机一台
图片尺寸672x603
hifidiy论坛
图片尺寸800x566
upc1237喇叭保护线路(带lm12耳放线路)电路图
图片尺寸512x420
摩托车继电器两个喇叭接线图
图片尺寸853x464
lm1875使用upc1237喇叭保护电路
图片尺寸684x549
upc1237,工作电流都没.
图片尺寸1016x718
lm1875使用upc1237喇叭保护电路
图片尺寸1226x835
找一张可靠,完善的过流保护,中点保护【利用upc1237】电路图
图片尺寸936x640
撼声 hs-300 辅助功放保护电路upc1237 工作原理
图片尺寸750x455
upc1237保护电路,的两个继电器可以并联使用吗
图片尺寸713x371
同时为这个板子设计了喇叭保护,继续采用upc1237h为核心的保护电路
图片尺寸1000x659
1237喇叭保护电路图
图片尺寸600x459
基于upc1237设计的扬声器保护电路图
图片尺寸640x450
1237喇叭保护电路图大全(功率输出管/upc1237扬声器保护电路图详解)
图片尺寸526x402
富电710型ups电源电路图
图片尺寸3831x2564
谁可以给我发一个此种继电器的接线实图呀或者给我
图片尺寸500x263
富电710型ups电源电路图
图片尺寸3831x2564
喇叭延时保护电路图大全upc1237扬声器功放对管集成式多功能型保护
图片尺寸645x416
stereo speaker protection board-sc
图片尺寸1205x879
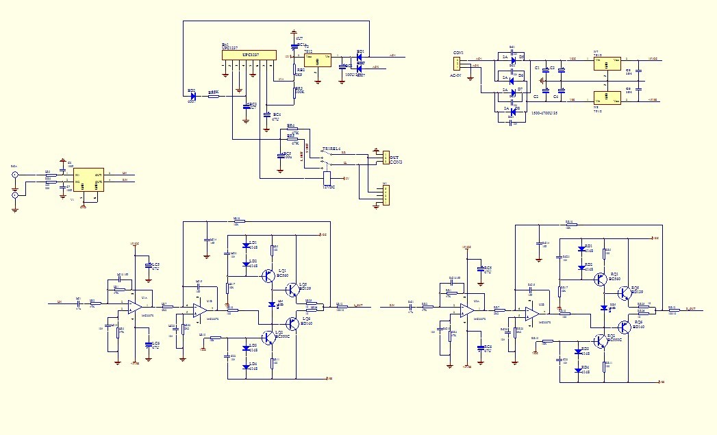
gbfurrl">upc1237是音响系统中为保护功放和喇叭而设计的一个集成电路
图片尺寸1047x635