usb声卡电路图

diy usb声卡(dac)
图片尺寸1177x825
单芯片dp108usb声卡/音频解决方案完全替代cm108/cm108ah
图片尺寸1033x821
交作业了*安卓数据线接口pcm2704外置usb声卡*
图片尺寸582x834
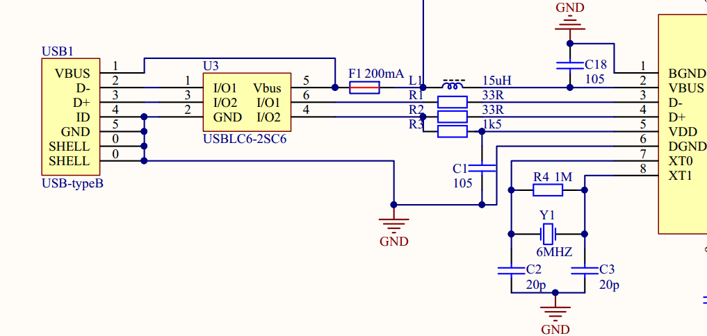
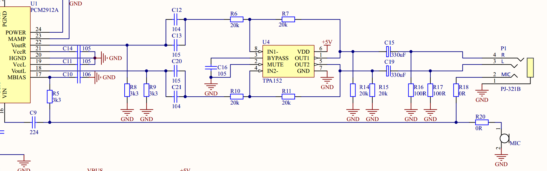
基于pcm2912atpa152的usb耳放声卡设计
图片尺寸1017x484
我做的带数字输入输出的usb声卡(使用pcm2902)
图片尺寸921x519
基于pcm2702的usb声卡电路
图片尺寸873x743
个人diy之usb声卡(一)
图片尺寸986x536
usb声卡制作方法
图片尺寸676x522
usb供电电脑音箱电路图
图片尺寸725x484
创意diy基于pcm2912的usb声卡自制
图片尺寸686x449
sj8305原理图 usb 2 1音箱电路
图片尺寸1898x1253
基于pcm2912atpa152的usb耳放声卡设计
图片尺寸1791x561
声卡芯片无声音帮忙分析下
图片尺寸1084x726
插卡小音箱电路图
图片尺寸1208x679![求助]按照pcm2912a评估版做的usb声卡,无法识别设备.](https://i.ecywang.com/upload/1/img0.baidu.com/it/u=2019893012,2199145670&fm=253&fmt=auto&app=138&f=JPG?w=500&h=272)
求助]按照pcm2912a评估版做的usb声卡,无法识别设备.
图片尺寸1174x638
音频视频-基于pcm2912芯片usb外置声卡电路设计(原理图 pcb)
图片尺寸600x425
使用pcm2702解码芯片的usb声卡电路图
图片尺寸700x383
基于pcm2704的usb声卡电路图
图片尺寸713x565
usb接口电路电路
图片尺寸920x1302
pcm2706 usb dac空板【带模拟,同轴,光纤输出,七个控制按键
图片尺寸1051x649