usb3.0接口原理图

usb接口
图片尺寸1080x810
jetson nano核心板可以提供1路 usb 3.0接口,3路usb 2.0接口.
图片尺寸1236x724
如下图,为usb3.0的data数据连接原理图,从电路上可以看是usb2.
图片尺寸718x354
usb接口电路原理图
图片尺寸439x323
一般usb接口包含4根线(otg为5根),分别是:vcc, d , d-, gnd.
图片尺寸833x328
usb3.0接口不能用,我误换了桥-迅维网-维修论坛
图片尺寸975x525
minimicrousb接线引脚定义图借鉴实操
图片尺寸920x1302
外接usb接口电路
图片尺寸792x512
micro usb接口正负极_车载系统数据传输——usb线基础知识 – 源码
图片尺寸1080x608
ra6m4的原理图,如下图所示,该开发板上的 j11 提供了 micro usb0接口
图片尺寸1080x465
microusb接线图
图片尺寸442x321
usb3.0接口电路图_电子街
图片尺寸540x266
usb3.0原理图
图片尺寸1160x718
电脑usb 3.0接口硬件电路设计 - 码农岛
图片尺寸719x384
usb接口电路的制作方法
图片尺寸1000x769
嵌入式应用的usb3.0链路共享-电子工程专辑
图片尺寸1377x930
0与usb3.0接口的pcb布局布线要求_usb3.0 焊接2.0-csdn博客
图片尺寸928x425
am335x usb接口说明和裁剪
图片尺寸815x327
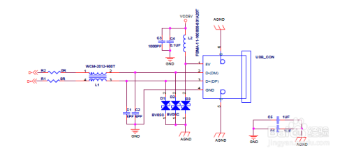
usb接口电路
图片尺寸650x567
若接口为usb host,则l1需要更换为大电流磁珠; 2.
图片尺寸500x223