utc7738最简单电路图

ta7738p
图片尺寸396x238
简单的超短波调频收音机电路图
图片尺寸1024x608
简单的短波信号放大电路
图片尺寸1453x861
单片录音,放音机电路d7628hp/d7738p的应用
图片尺寸629x503
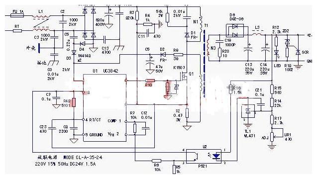
最简单实用的开关电源电路图
图片尺寸700x468
求一个简单电源的电路原理图.清晰点的
图片尺寸701x405
文档下载 所有分类 工程科技 电子/电路 > ta7738中文资料the utc ta
图片尺寸376x168
给我个傻瓜175电路图最最简单的电路图,符号少一点,我是菜鸟,还不会看
图片尺寸617x439
关于电路图符号的问题
图片尺寸559x390
最简单的调幅对讲机电路图
图片尺寸555x330
一个线性三端稳压器扩流电路
图片尺寸734x416
最简单音调电路图
图片尺寸753x260
看看这个简单升压电路
图片尺寸665x429
谁能够帮我画一张最简单的无线电收发电路图?
图片尺寸535x271
最简单的无线遥控器芯片电路图设计 百度文库使用
图片尺寸2078x2078
dy2300 pir人体感应芯片电路原理图
图片尺寸860x340
六款简单的开关电源电路设计,内附原理图详解
图片尺寸637x360
史上最简单的隔离室偏压电源电路图
图片尺寸1088x540
简单的直流变交流的逆变器电路
图片尺寸594x385
最简单的逆变器电路图
图片尺寸500x295