vesicular

vesicular basalt underlies the shoreline at partridge island.
图片尺寸962x722
swine vesicular disease virus expression vectors
图片尺寸2138x3244
【预售 按需印刷】vesicular transport in the secretory and
图片尺寸1000x1233
swine vesicular disease virus and mutant strains and preparation
图片尺寸2863x4246
囊状扁平苔癣(lichen planus vesicular)14
图片尺寸354x319
症状说明 1, 水泡型(vesicular type): 汗疱疹是一种在季节交替时常
图片尺寸2560x2379
vesicular atp transport is a hard (v)nut to crack
图片尺寸440x381
【4周达】novel vesicular nanostructures for topical delivery of
图片尺寸800x800
预售 按需印刷 vesicular drug delivery based strategies
图片尺寸907x1360
process for the production of vesicular recording materials
图片尺寸1679x1131
for attenuating acute lung injury: the effect of nanovesicular
图片尺寸722x1007
预订 monitoring vesicular trafficking in cellular responses to
图片尺寸320x400
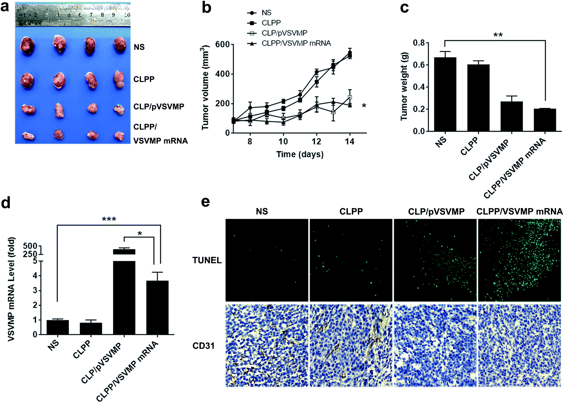
delivery of modified mrna encoding vesicular stomatitis virus
图片尺寸1893x1354
【预售 按需印刷】novel vesicular system for sustained delivery
图片尺寸907x1360
vesicular arbuscular mycorrhizas
图片尺寸500x315
role of vesicular monoamine transporter type 2 in rodent insulin
图片尺寸1332x1800
6 immunostaining for choline acetyltransferase (chat)/vesicular
图片尺寸567x806
海外直订医药图书study of the vesicular acetylcholine transporter
图片尺寸800x800
摩擦性水疱frictionblisters的症状表现
图片尺寸888x666
angiotensin ii stimulates vesicular h -atpase in rat proximal
图片尺寸1800x944