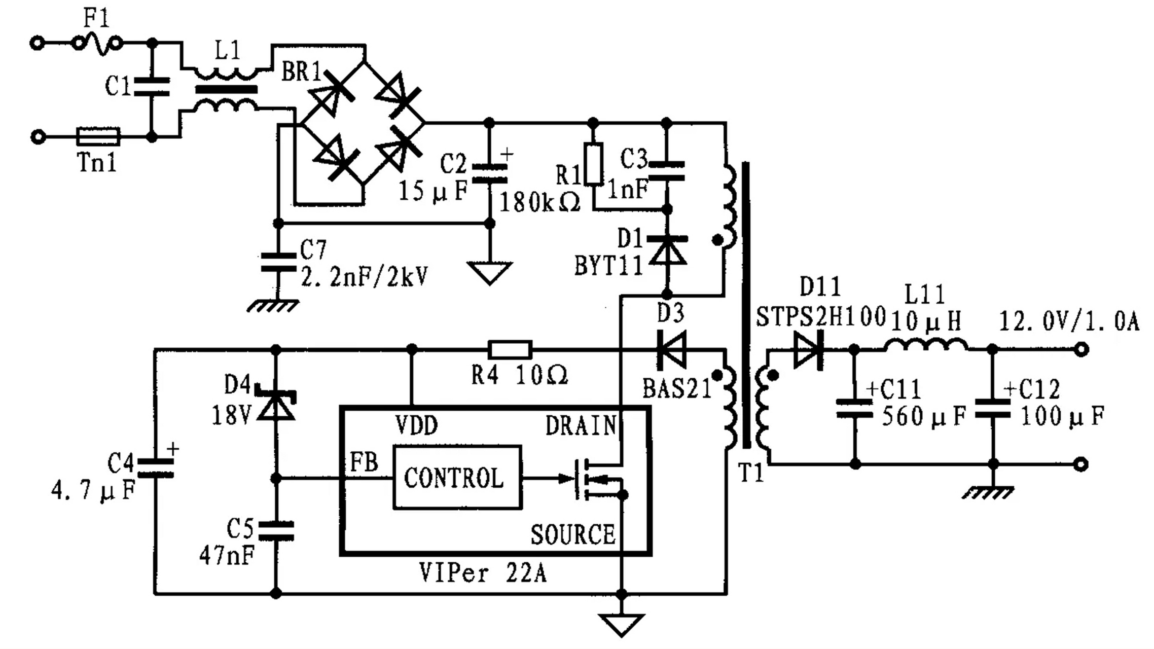
viper22a内部电路图

给大家分享一个viper22a芯片构成的开关电源电路图
图片尺寸2276x1280
viper22a开关电源电路图-其他电源电路图-电子产品世界
图片尺寸860x332
为什么我的viper22a的开关电源,7v只能带载300ma左右
图片尺寸1229x579
viper22a 15w 非隔离电源
图片尺寸704x459
用viper22a代换hw8832
图片尺寸2151x1581
资料篇—电磁炉常用集成电路
图片尺寸1977x2120
电源最大能够提供20w的输出功率,可用于便携式电池充电电路以及电视机
图片尺寸715x408
viper22a中文资料
图片尺寸458x204
请高手解答!
图片尺寸462x342
为什么我的viper22a的开关电源,7v只能带载300ma左右
图片尺寸1097x759
viper22a资料及原理图word版
图片尺寸920x1302
用hd321代换viper22a修复"三星精工dvd-169d"电源图2.jpg
图片尺寸653x477
用viper22a代换hw8832
图片尺寸2142x1609
关于viper22a输出电压低求解-综合电源技术-世纪电源网社区
图片尺寸600x399
基于viper22的反激式开关电源的设计资料
图片尺寸873x496
dk112代替 viper22a - 知乎
图片尺寸821x502
液晶电视易损集成电路-viper22a,s14942,y-vrd960s,y-qft4503m,tsm103
图片尺寸1649x1622
viper22a应用电路图
图片尺寸874x428
viper22a开关电源故障求助
图片尺寸960x720
液晶电视易损集成电路-viper22a,s14942,y-vrd960s,y-qft4503m,tsm103
图片尺寸2640x2205